HOME   LIST
‹–   –›

Flux Rope in 2004

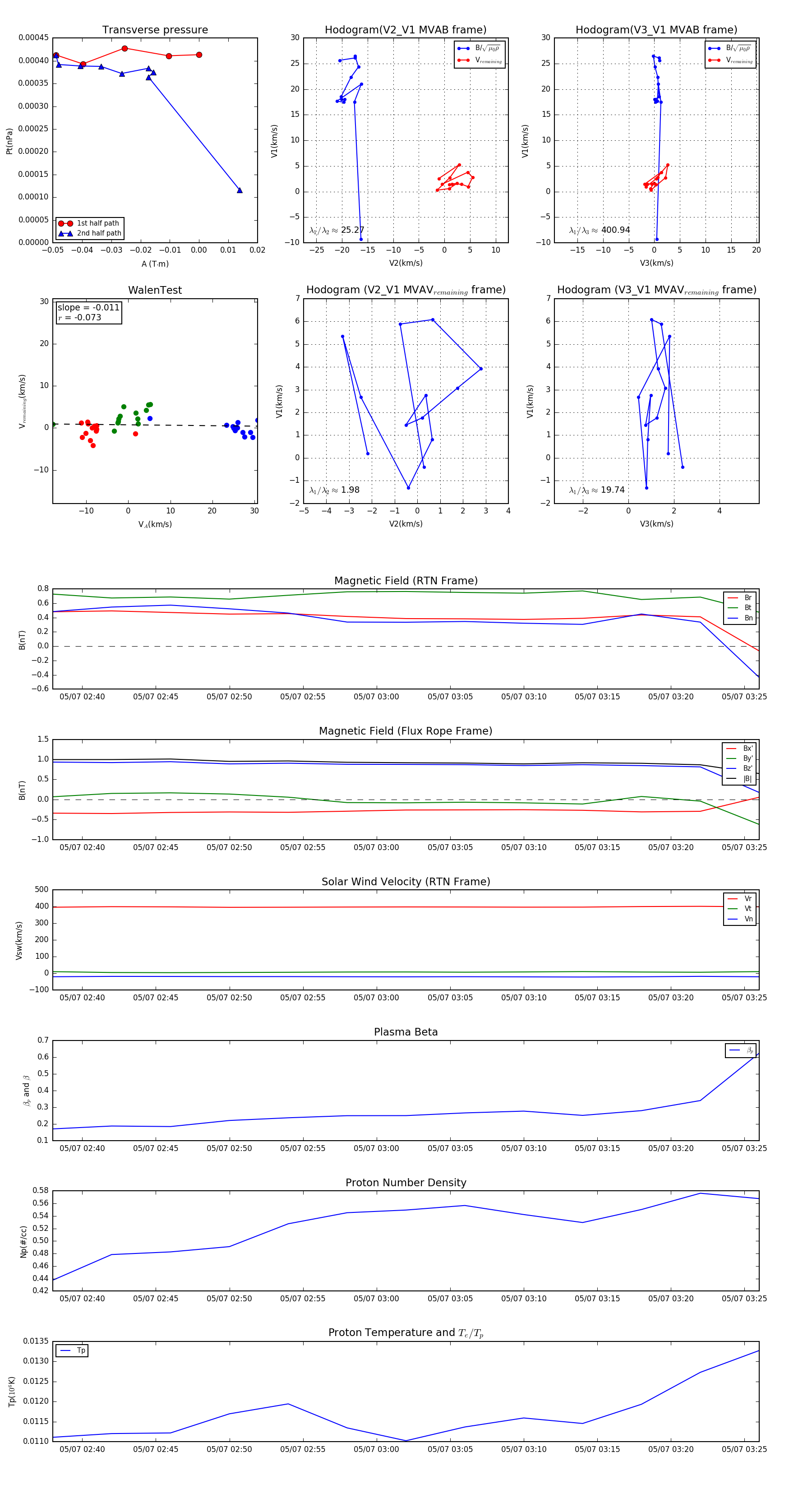
Flux Rope Event 2004-05-07 02:38 ~ 2004-05-07 03:26 (49 minutes)


plot