HOME   LIST
‹–   –›

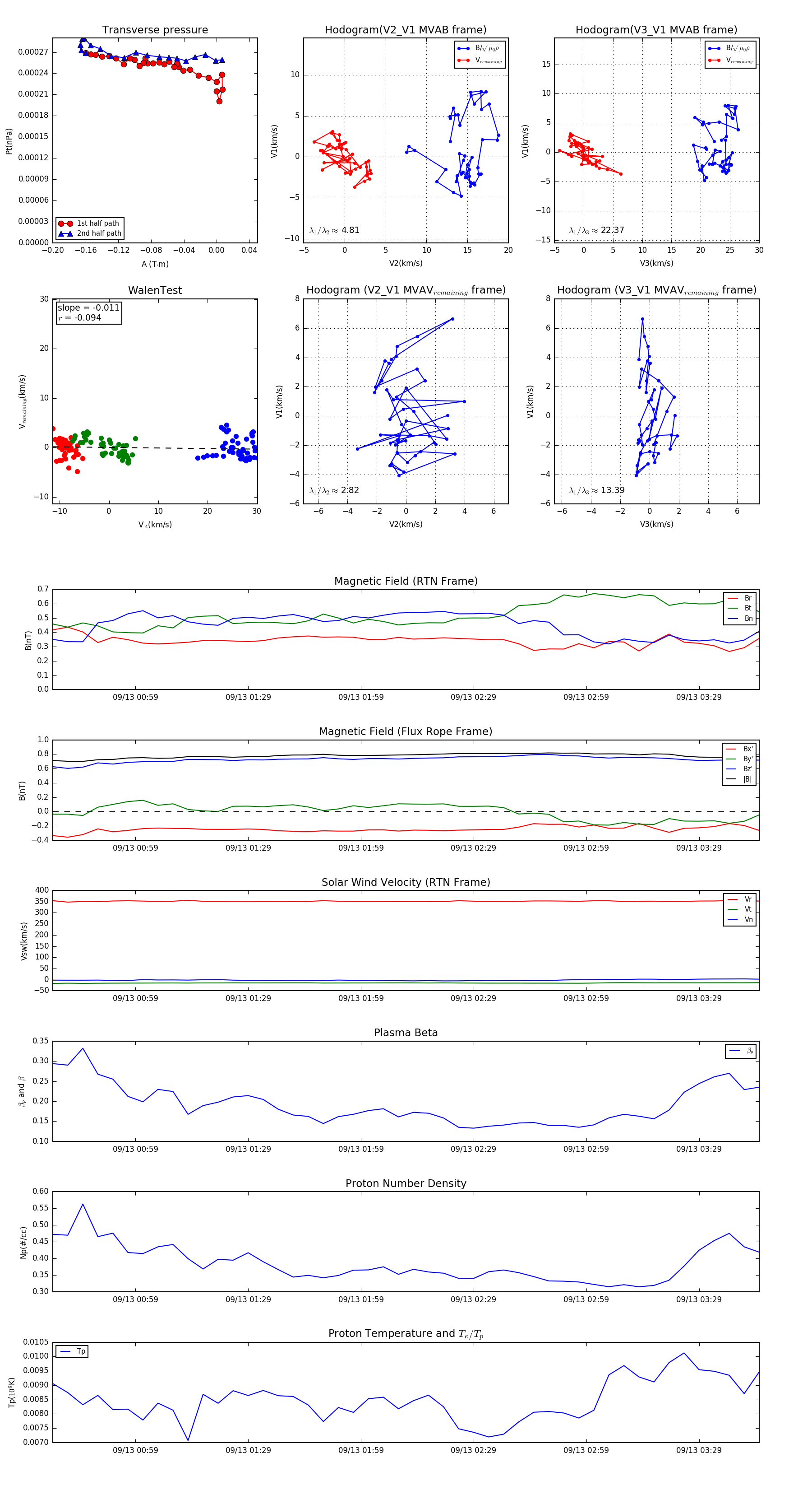
Flux Rope in 1998

Flux Rope Event 1998-09-13 00:37 ~ 1998-09-13 03:45 (189 minutes)


plot