HOME   LIST
‹–   –›

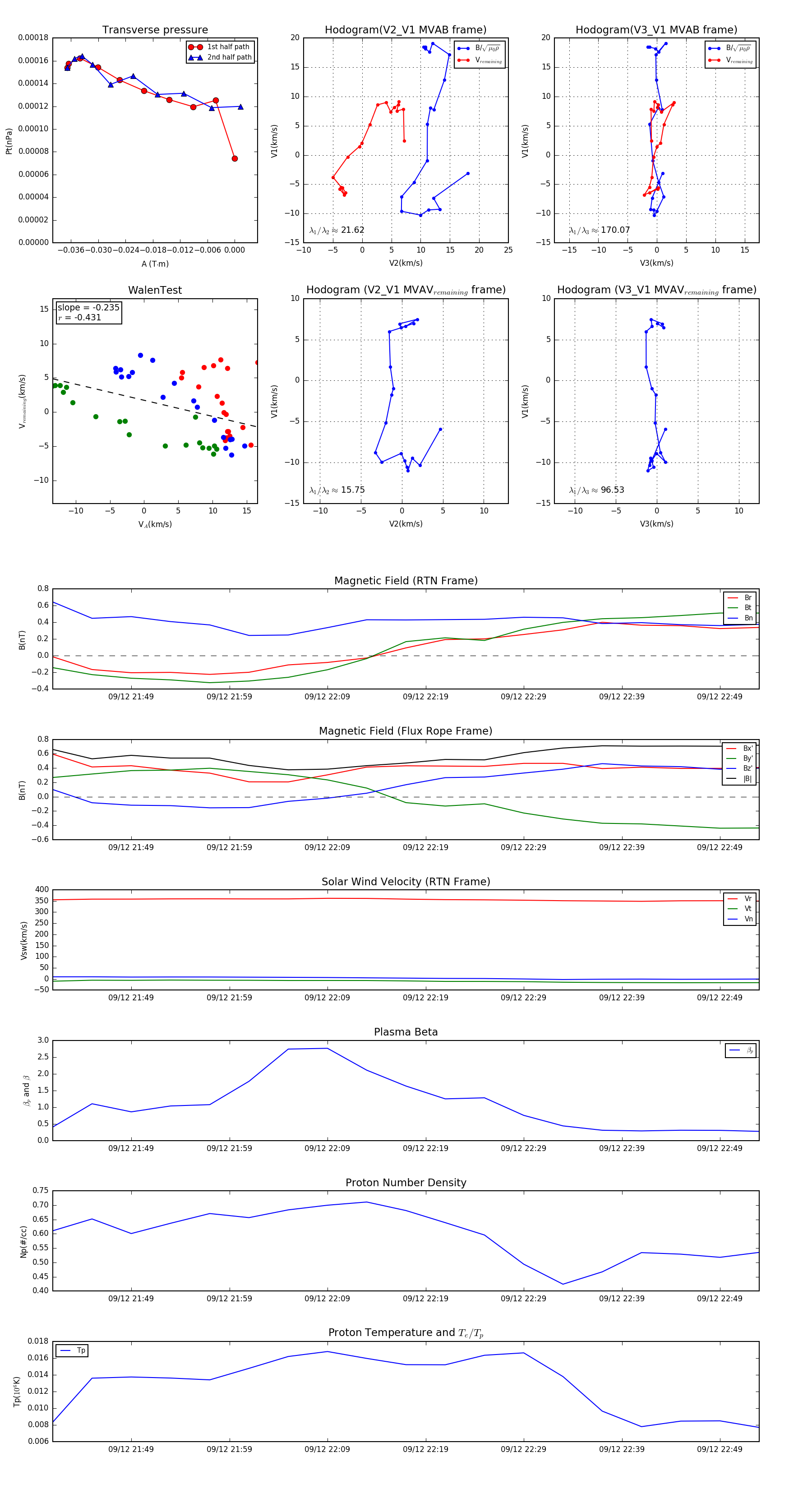
Flux Rope in 1998

Flux Rope Event 1998-09-12 21:41 ~ 1998-09-12 22:53 (73 minutes)


plot