HOME   LIST
‹–   –›

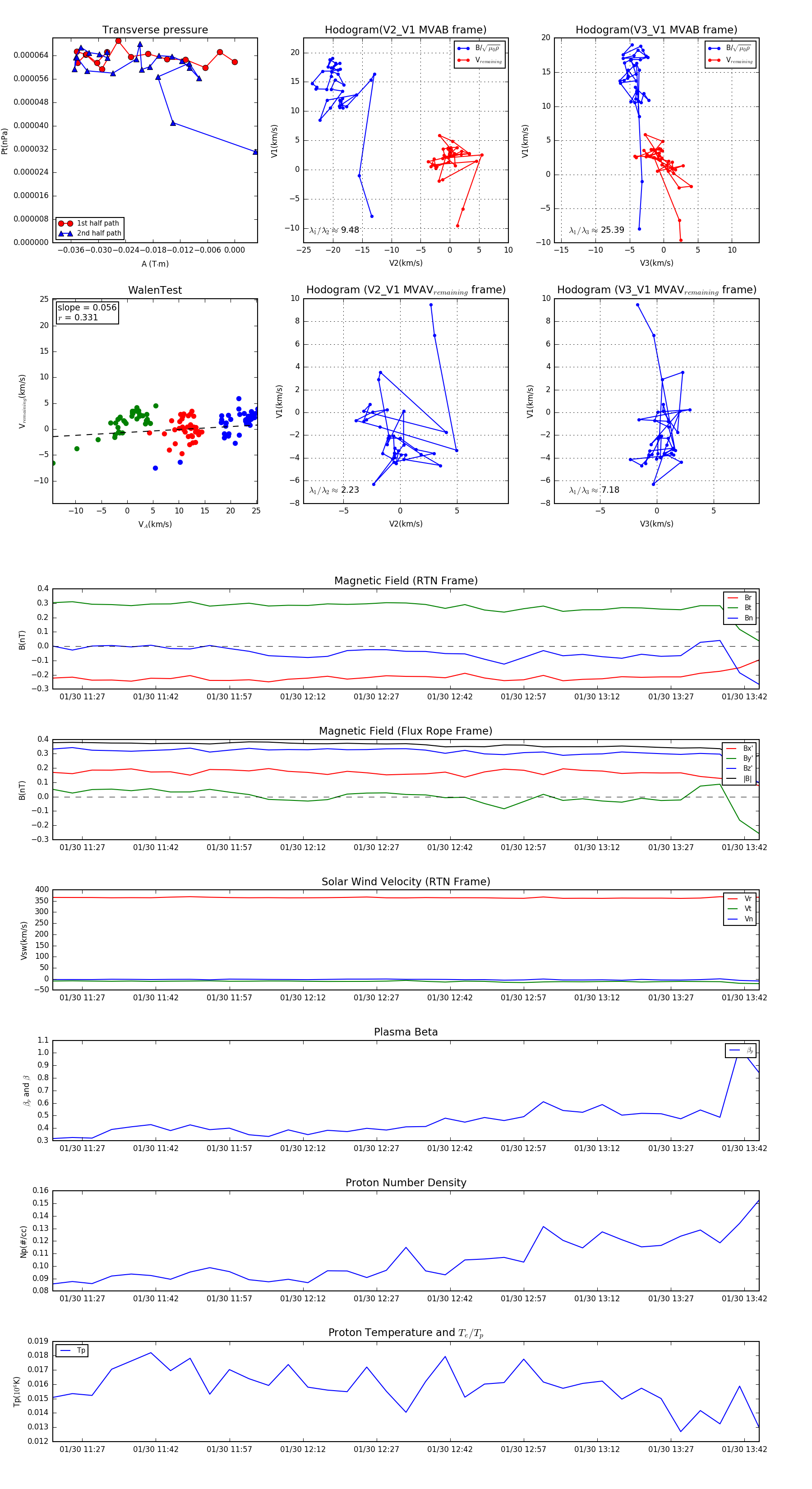
Flux Rope in 1998

Flux Rope Event 1998-01-30 11:21 ~ 1998-01-30 13:45 (145 minutes)


plot