HOME   LIST
‹–   –›

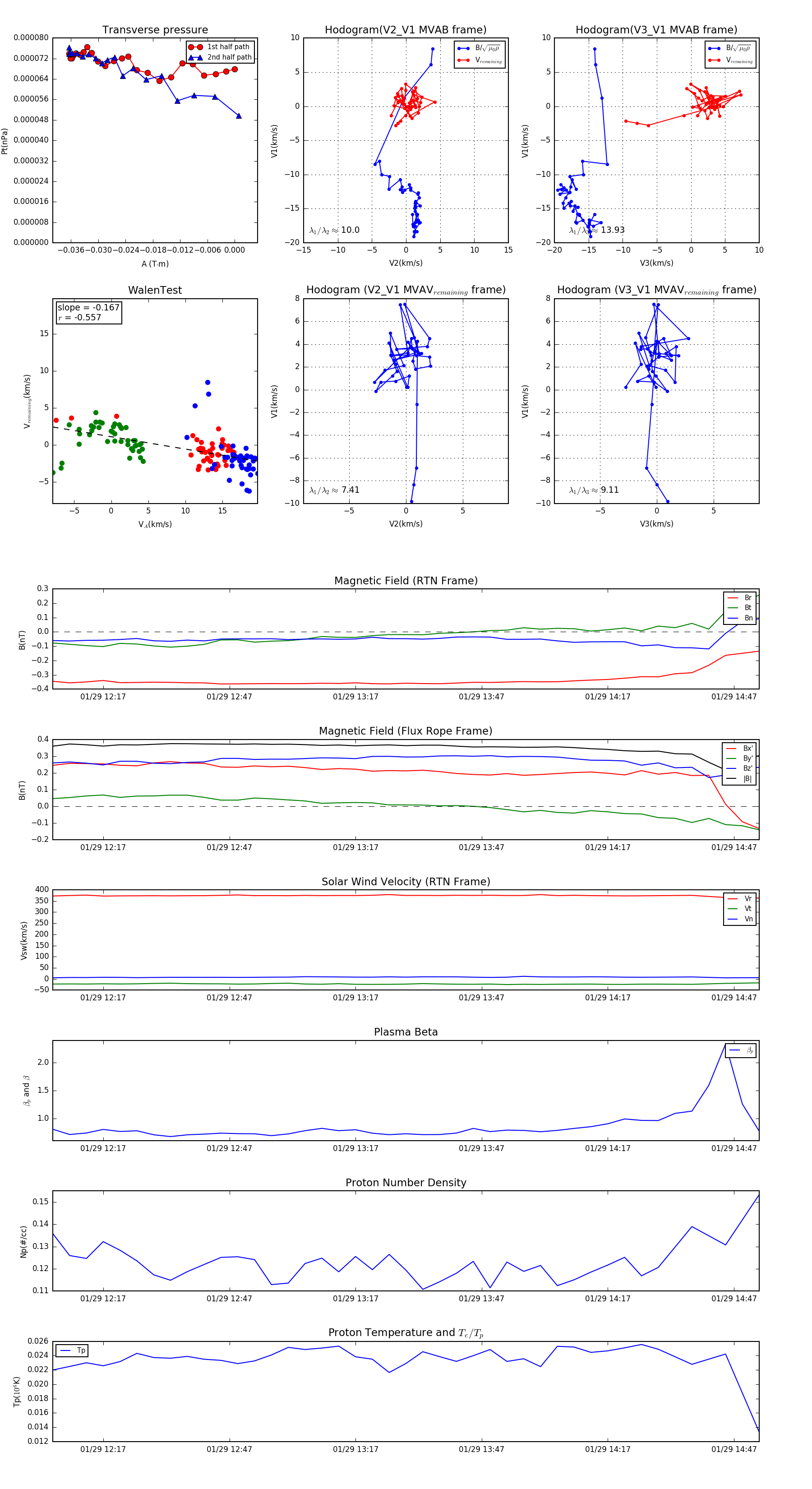
Flux Rope in 1998

Flux Rope Event 1998-01-29 12:05 ~ 1998-01-29 14:53 (169 minutes)


plot