HOME   LIST
‹–   –›

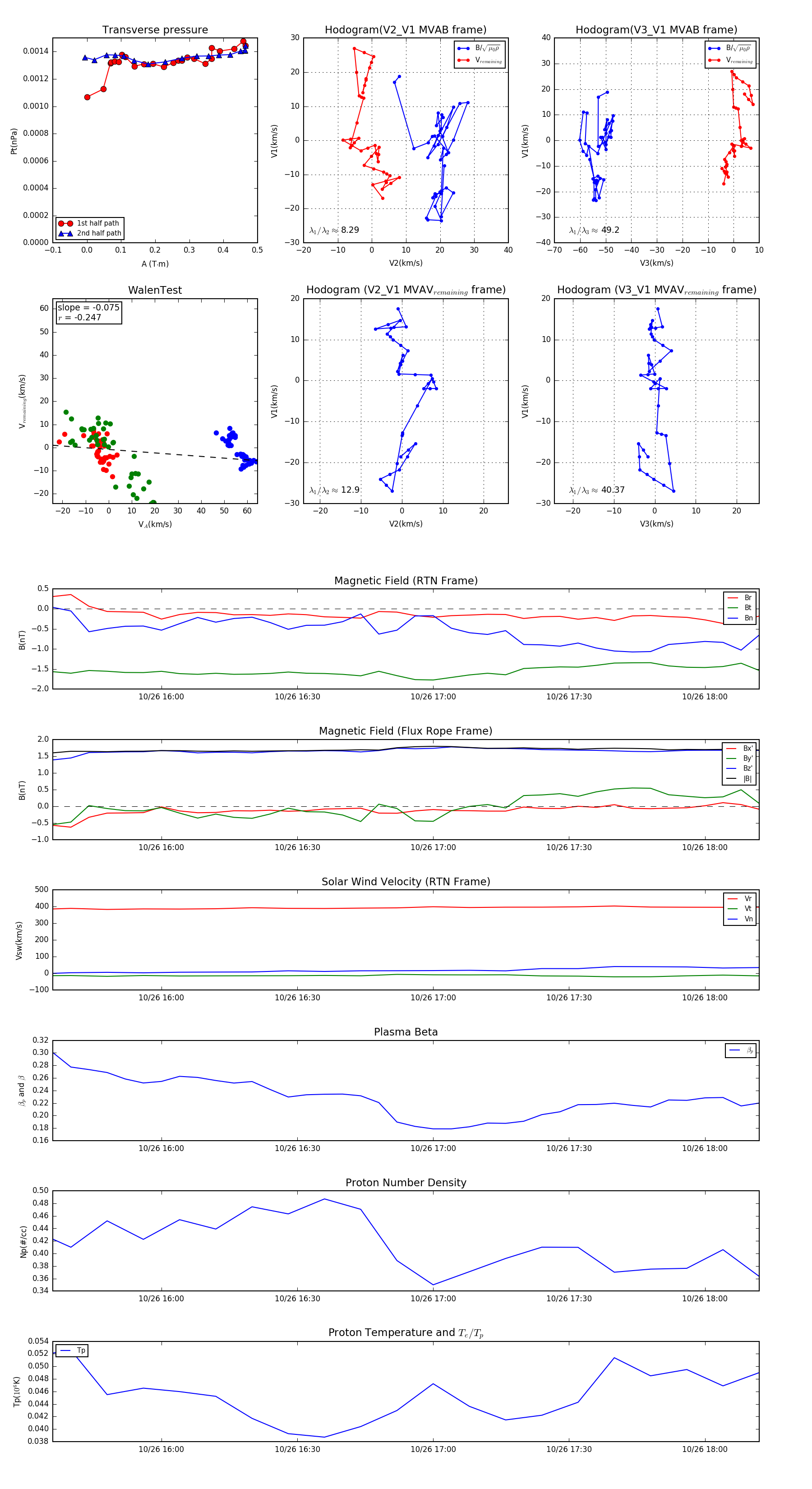
Flux Rope in 1997

Flux Rope Event 1997-10-26 15:36 ~ 1997-10-26 18:12 (157 minutes)


plot