HOME   LIST
‹–   –›

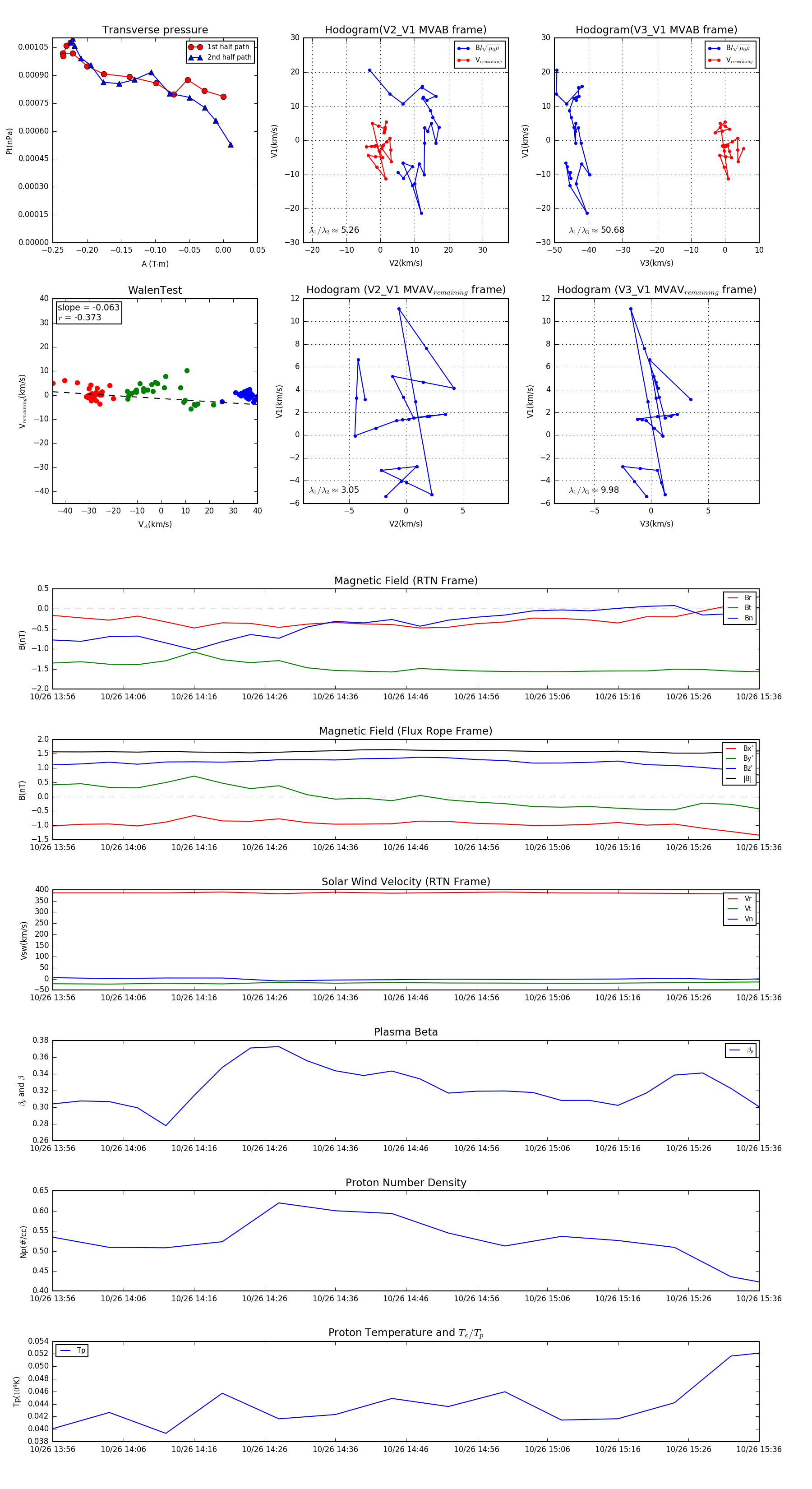
Flux Rope in 1997

Flux Rope Event 1997-10-26 13:56 ~ 1997-10-26 15:36 (101 minutes)


plot