HOME   LIST
‹–   –›

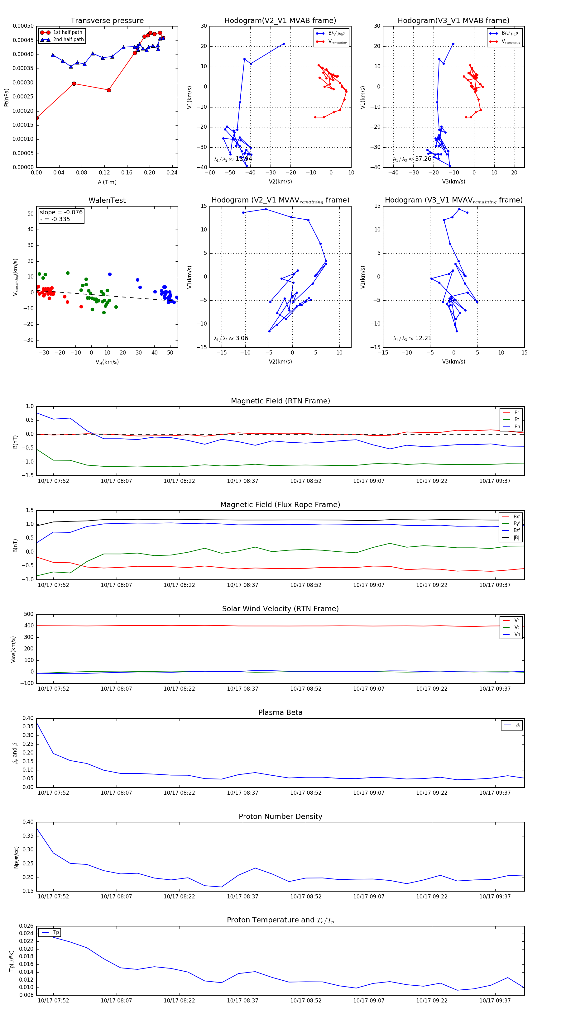
Flux Rope in 1997

Flux Rope Event 1997-10-17 07:48 ~ 1997-10-17 09:44 (117 minutes)


plot