HOME   LIST
‹–   –›

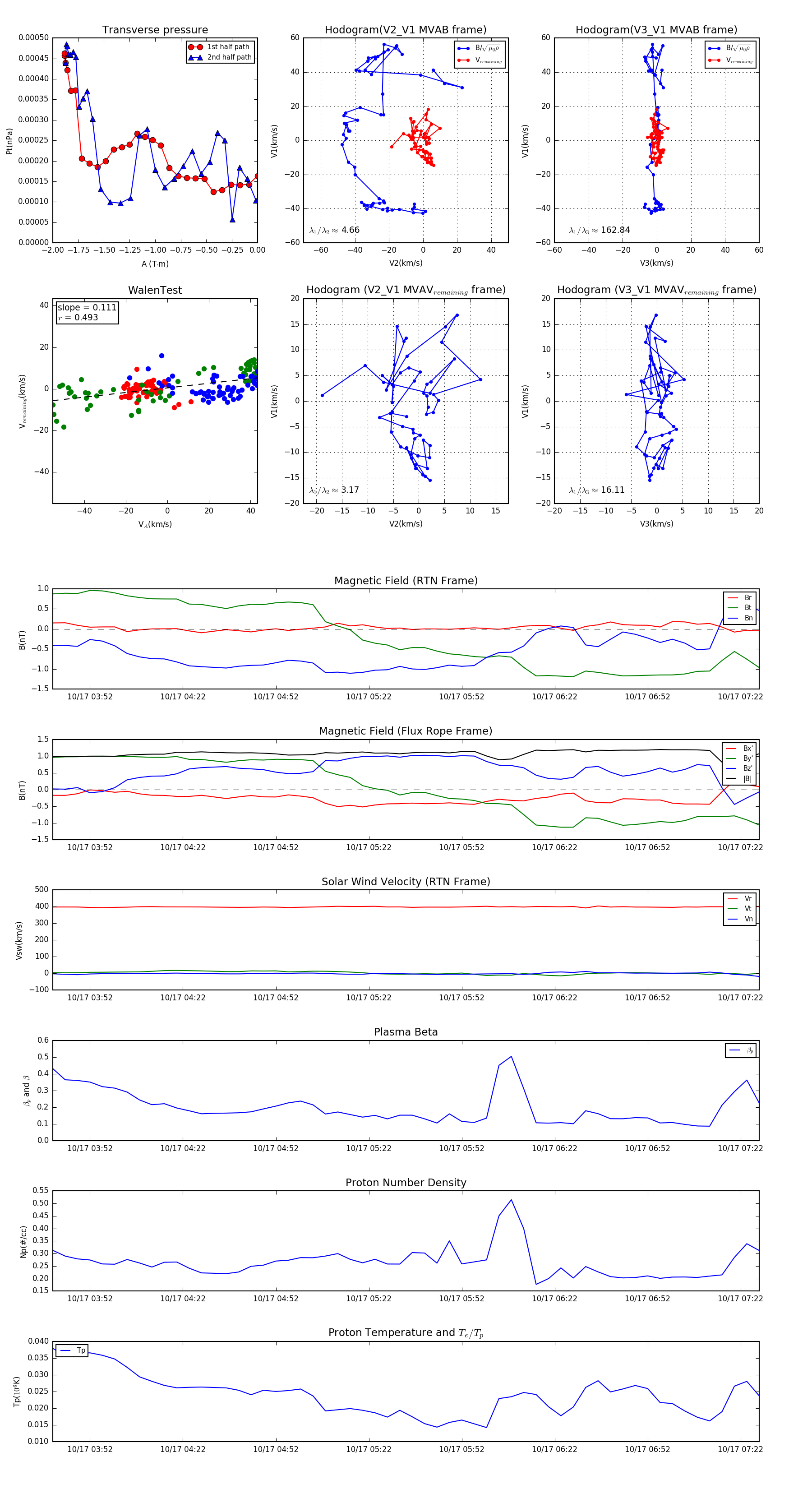
Flux Rope in 1997

Flux Rope Event 1997-10-17 03:40 ~ 1997-10-17 07:28 (229 minutes)


plot