HOME   LIST
‹–   –›

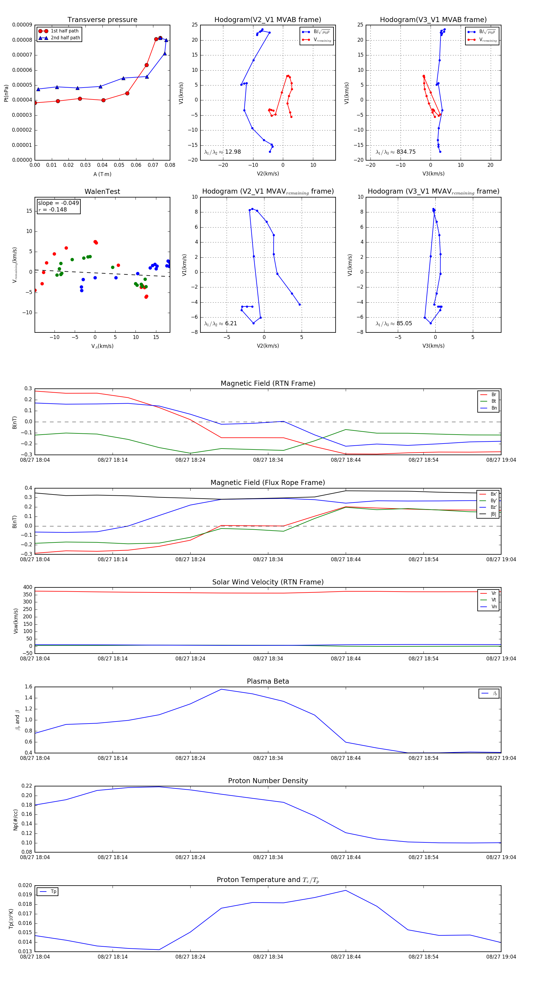
Flux Rope in 1997

Flux Rope Event 1997-08-27 18:04 ~ 1997-08-27 19:04 (61 minutes)


plot