HOME   LIST
‹–   –›

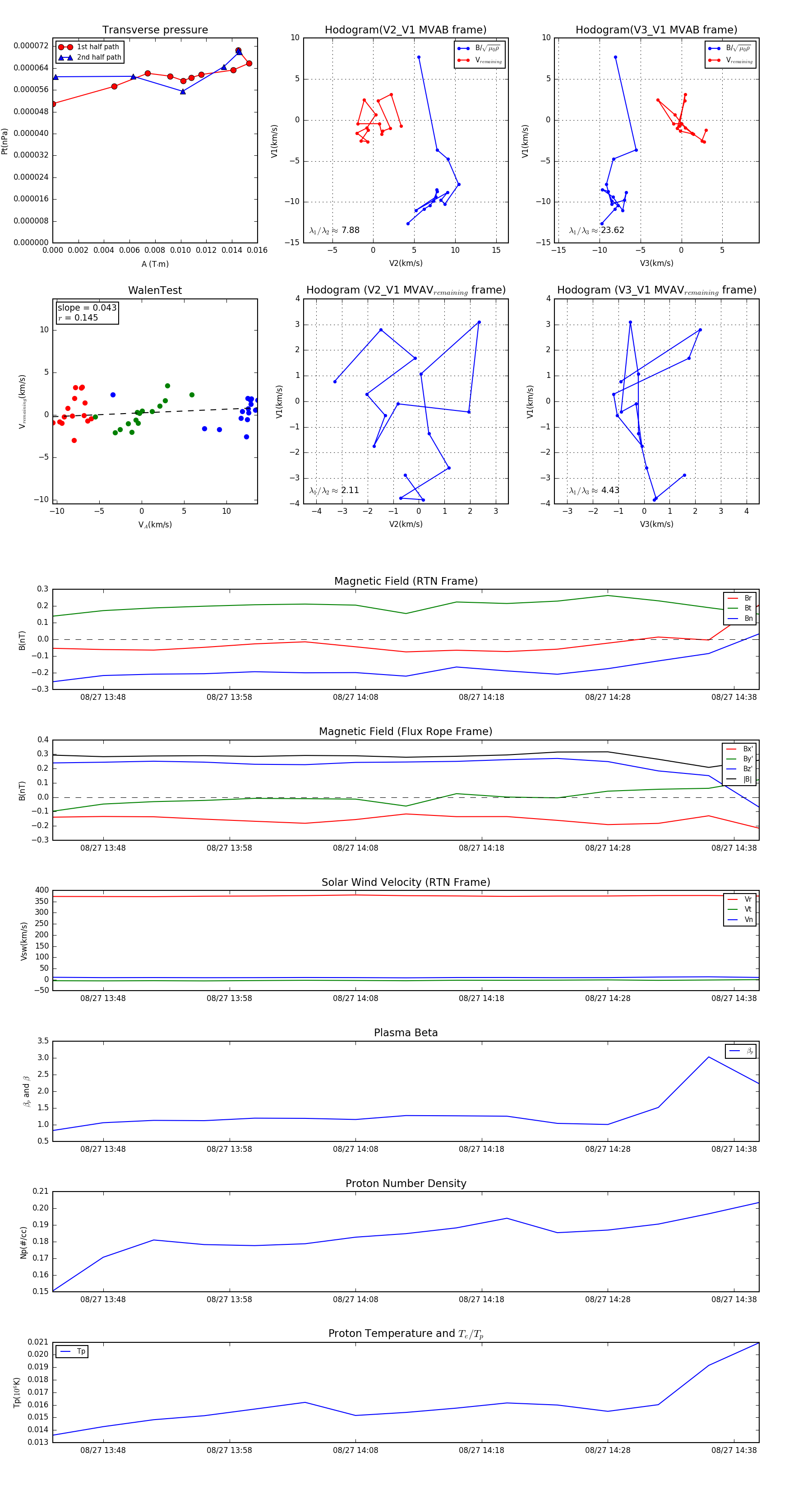
Flux Rope in 1997

Flux Rope Event 1997-08-27 13:44 ~ 1997-08-27 14:40 (57 minutes)


plot