HOME   LIST
‹–   –›

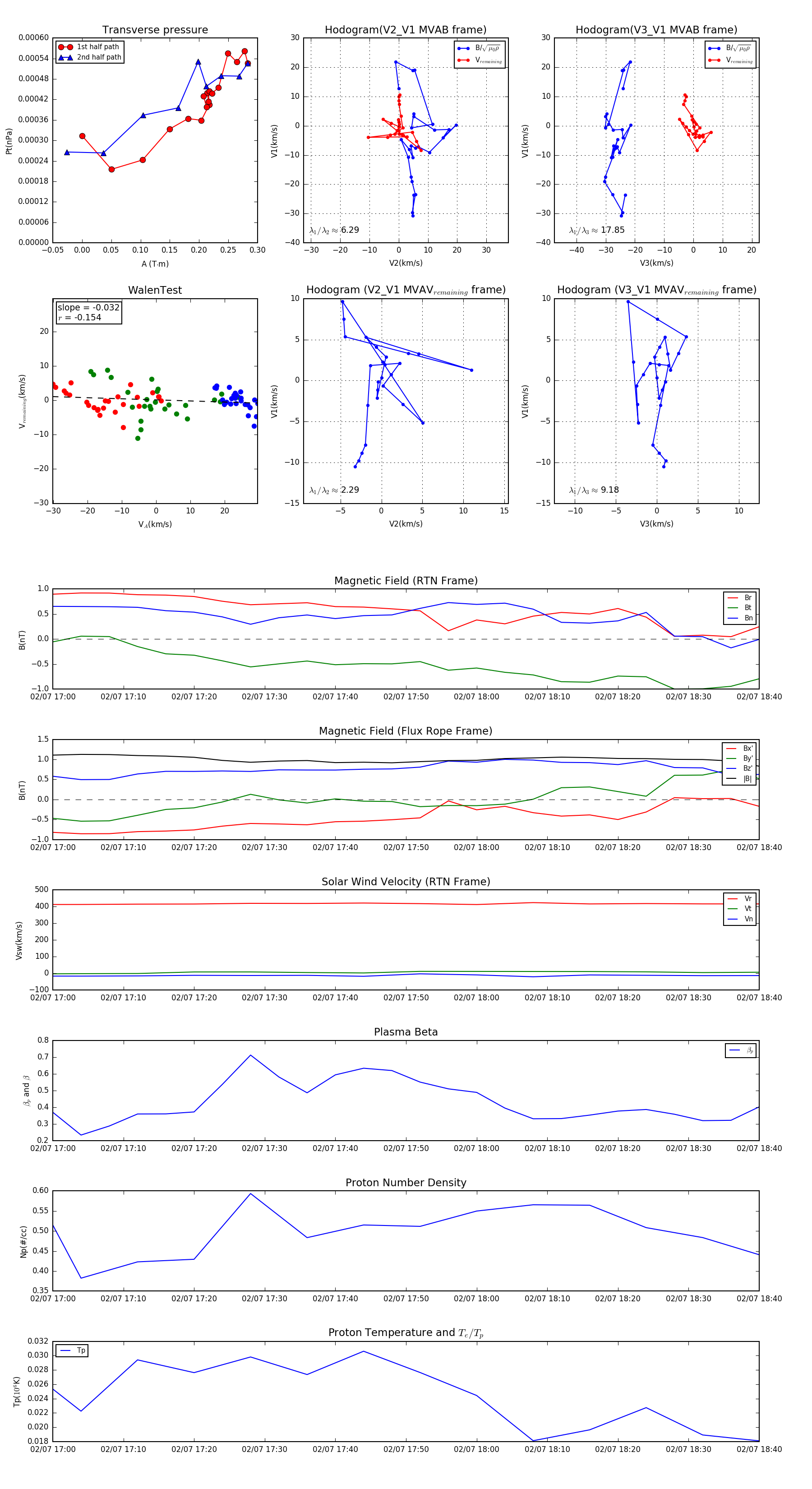
Flux Rope in 1997

Flux Rope Event 1997-02-07 17:00 ~ 1997-02-07 18:40 (101 minutes)


plot