HOME   LIST
‹–   –›

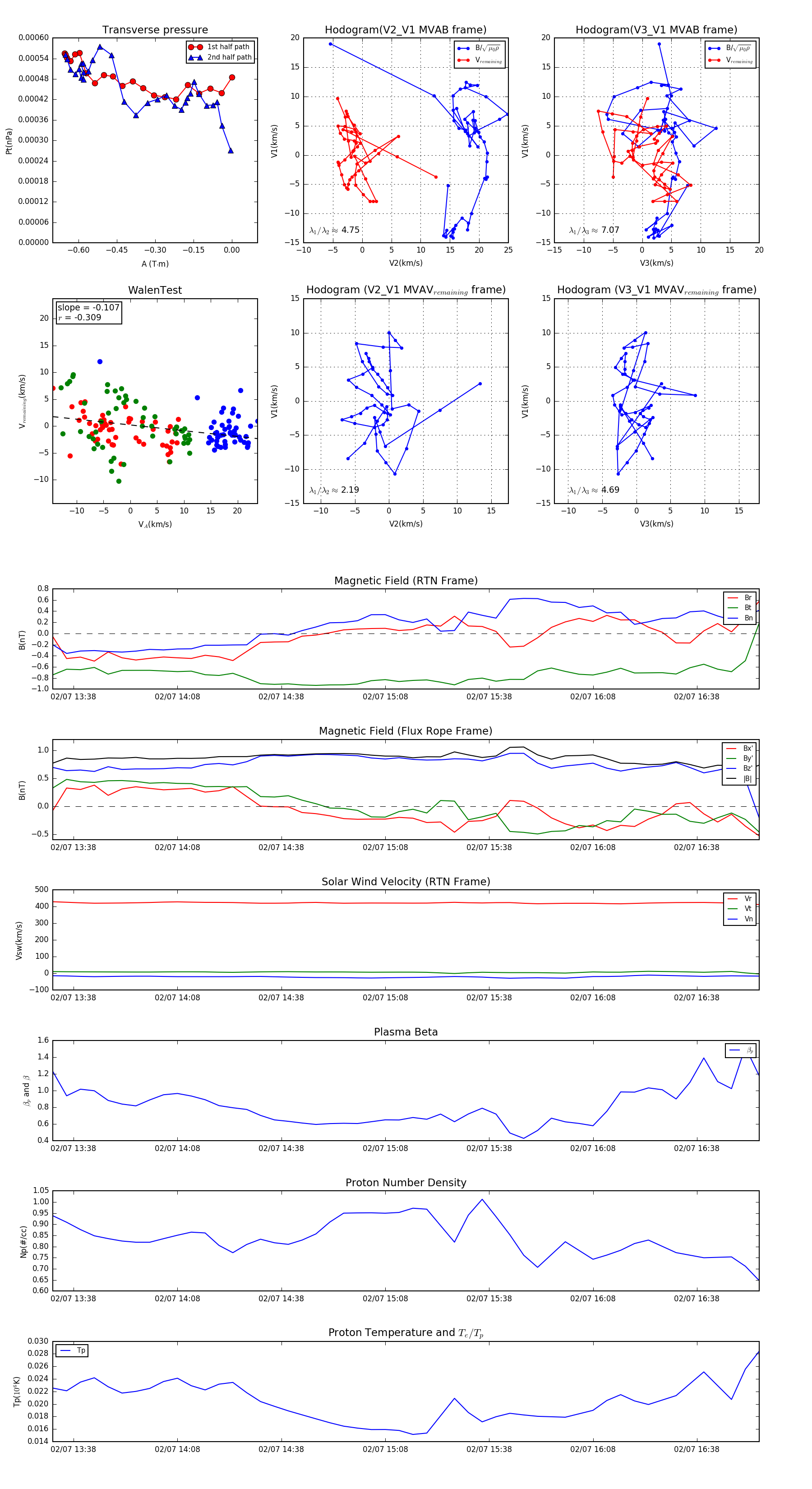
Flux Rope in 1997

Flux Rope Event 1997-02-07 13:32 ~ 1997-02-07 16:56 (205 minutes)


plot