HOME   LIST
‹–   –›

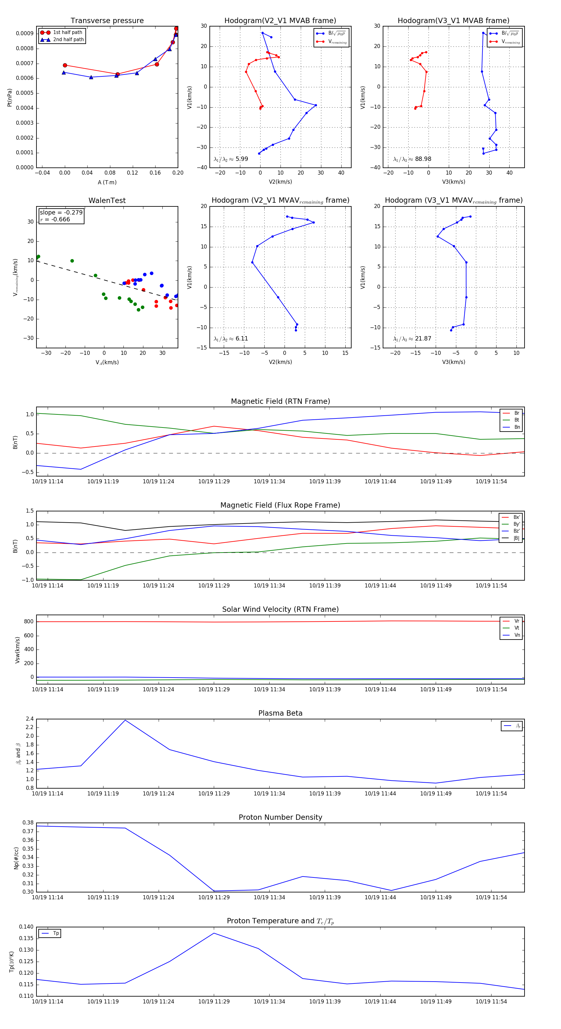
Flux Rope in 1995

Flux Rope Event 1995-10-19 11:13 ~ 1995-10-19 11:57 (45 minutes)


plot