HOME   LIST
‹–   –›

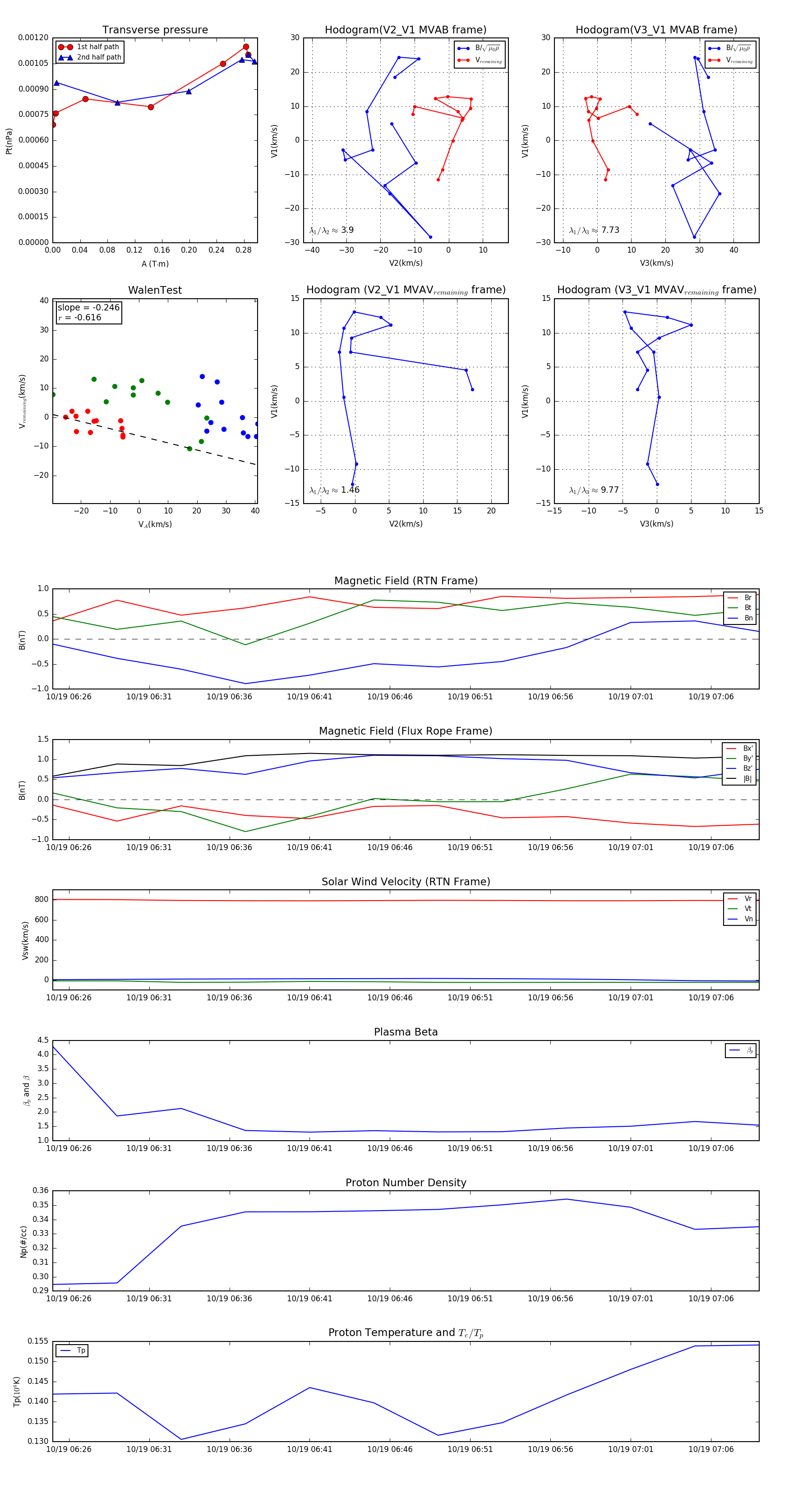
Flux Rope in 1995

Flux Rope Event 1995-10-19 06:25 ~ 1995-10-19 07:09 (45 minutes)


plot