HOME   LIST
‹–   –›

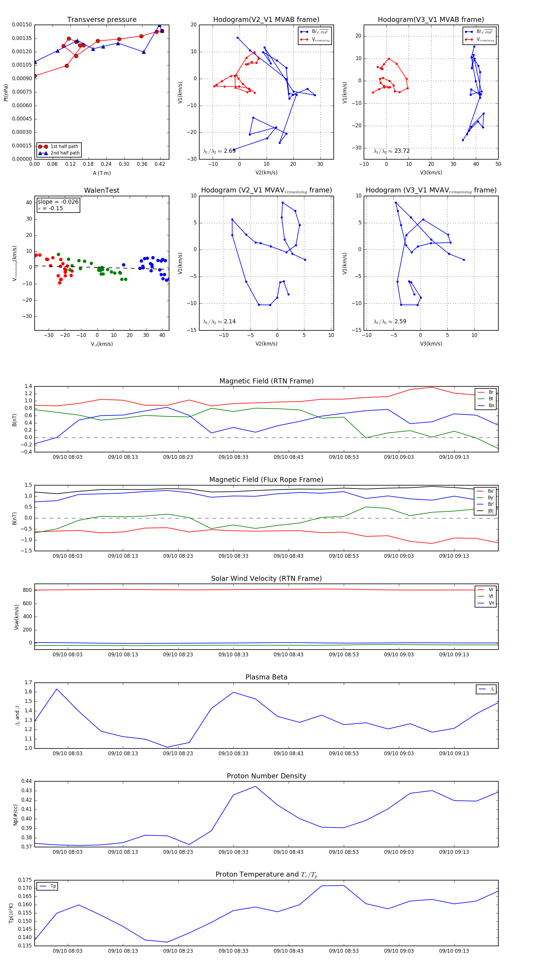
Flux Rope in 1995

Flux Rope Event 1995-09-10 07:57 ~ 1995-09-10 09:21 (85 minutes)


plot