HOME   LIST
‹–   –›

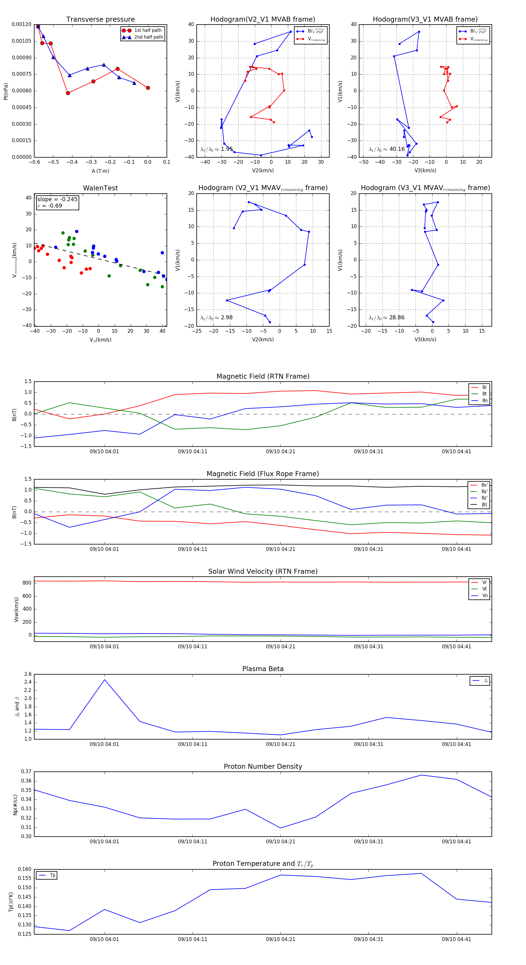
Flux Rope in 1995

Flux Rope Event 1995-09-10 03:53 ~ 1995-09-10 04:45 (53 minutes)


plot