HOME   LIST
‹–   –›

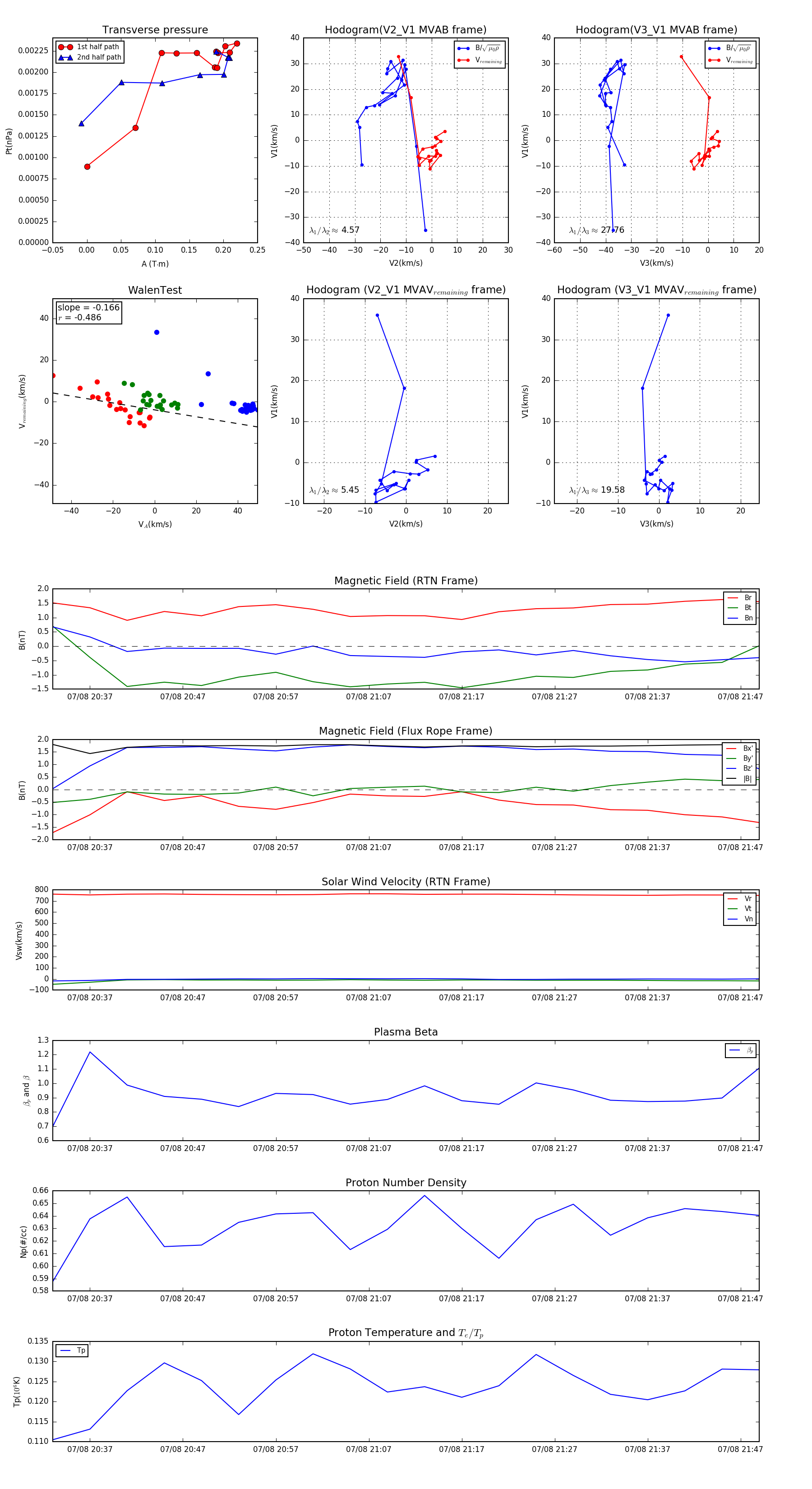
Flux Rope in 1995

Flux Rope Event 1995-07-08 20:33 ~ 1995-07-08 21:49 (77 minutes)


plot