HOME   LIST
‹–   –›

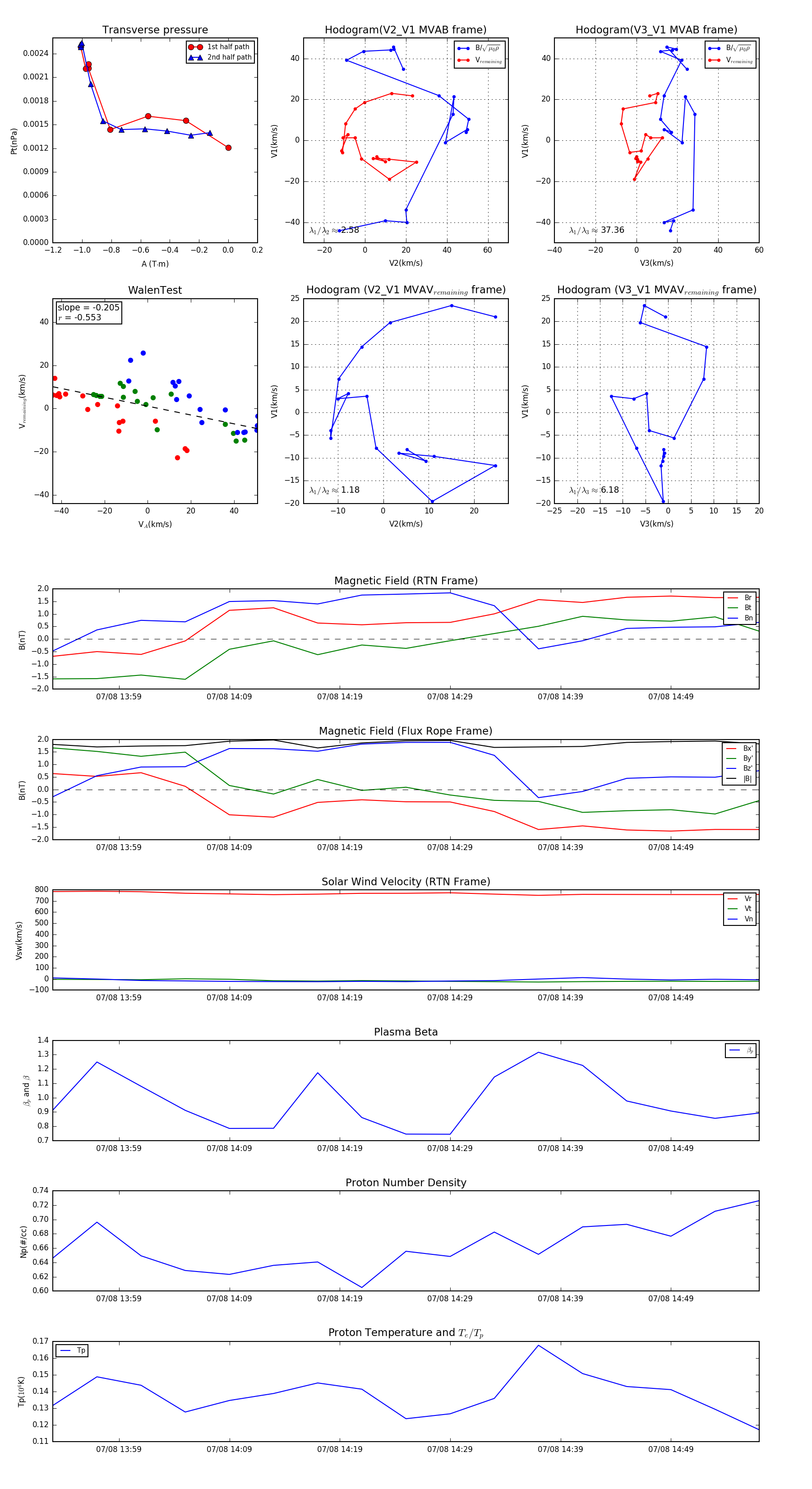
Flux Rope in 1995

Flux Rope Event 1995-07-08 13:53 ~ 1995-07-08 14:57 (65 minutes)


plot