HOME   LIST
‹–   –›

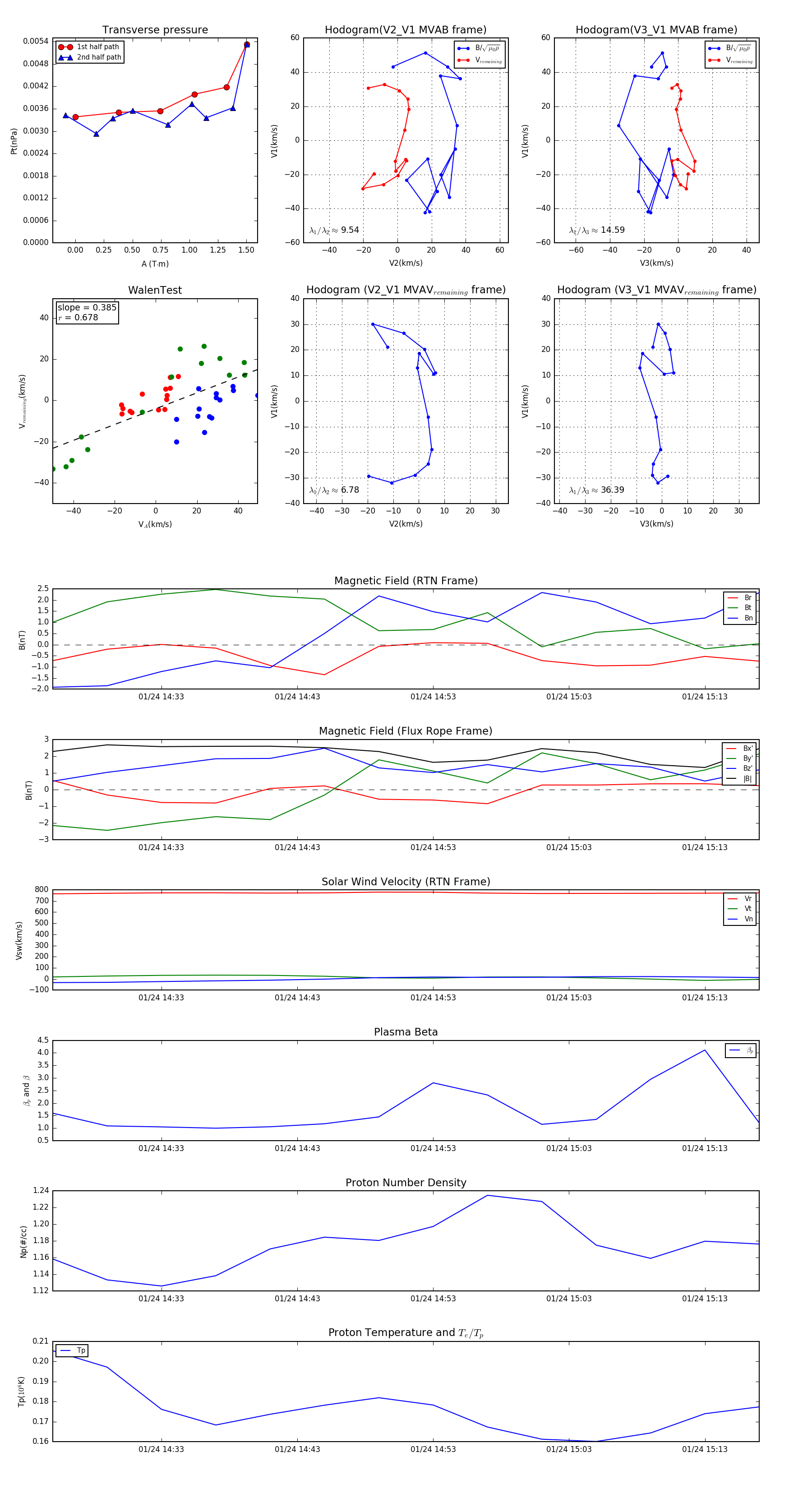
Flux Rope in 1995

Flux Rope Event 1995-01-24 14:25 ~ 1995-01-24 15:17 (53 minutes)


plot