HOME   LIST
‹–   –›

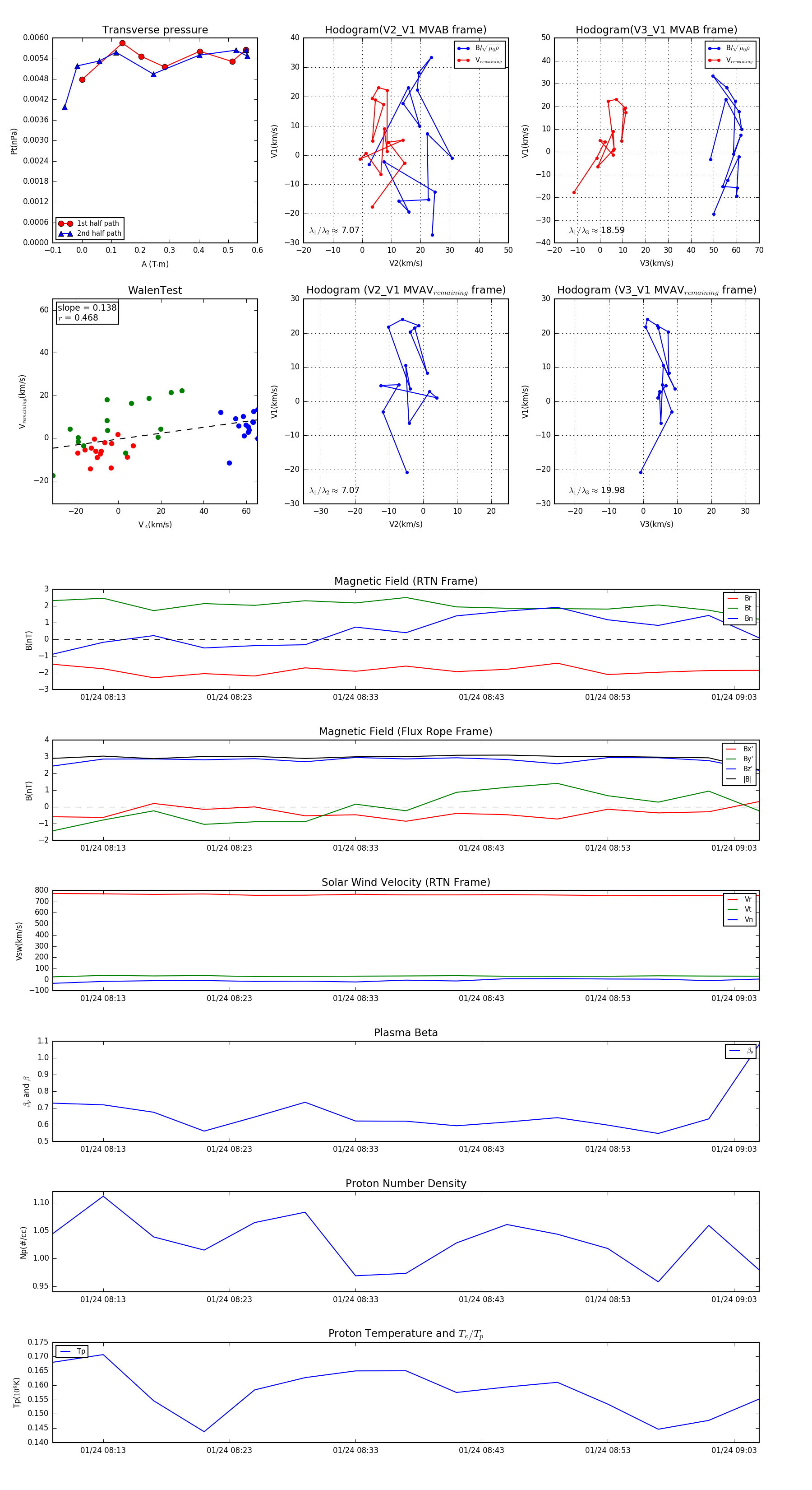
Flux Rope in 1995

Flux Rope Event 1995-01-24 08:09 ~ 1995-01-24 09:05 (57 minutes)


plot