HOME   LIST
‹–   –›

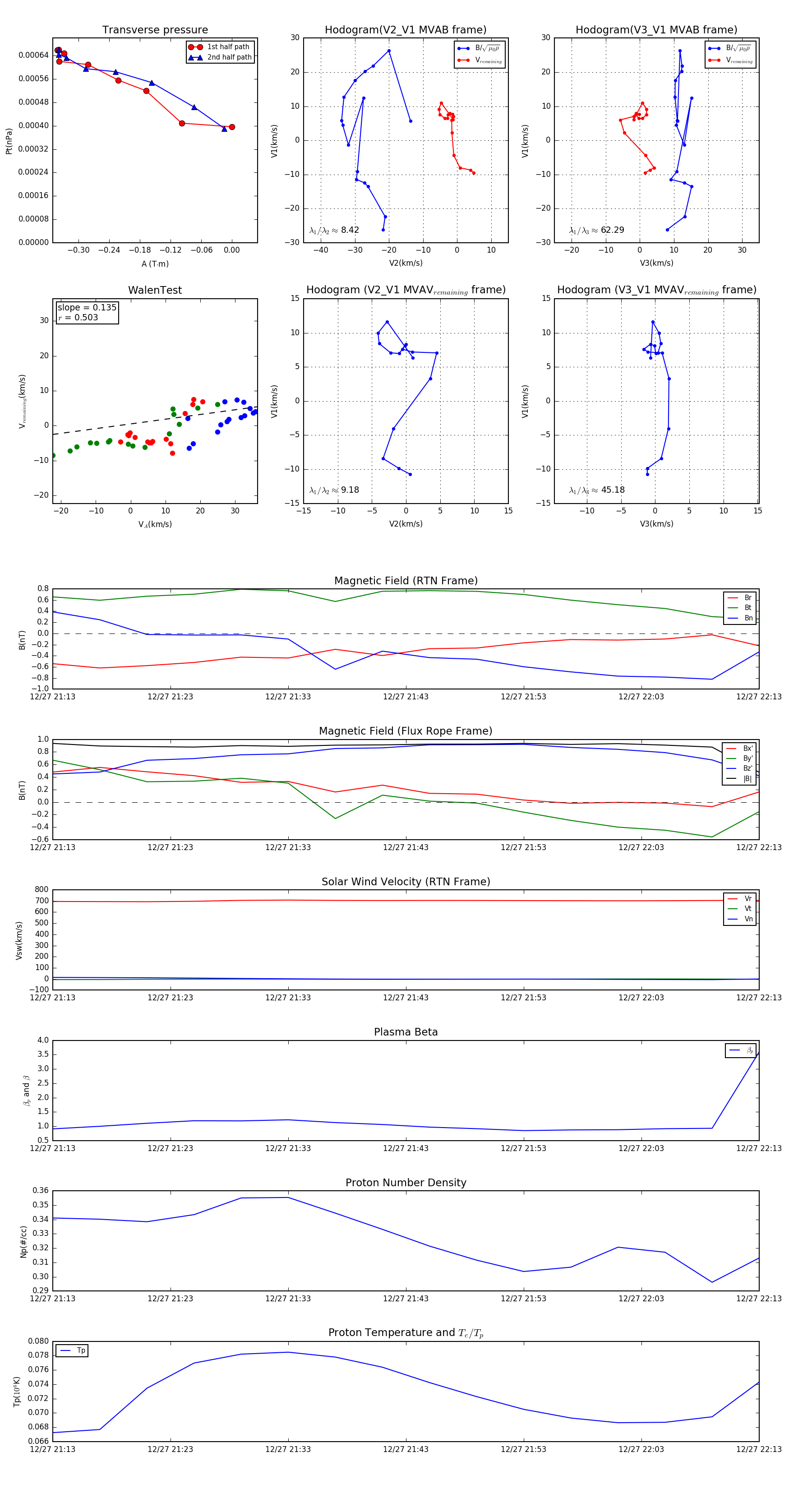
Flux Rope in 1993

Flux Rope Event 1993-12-27 21:13 ~ 1993-12-27 22:13 (61 minutes)


plot