HOME   LIST
‹–   –›

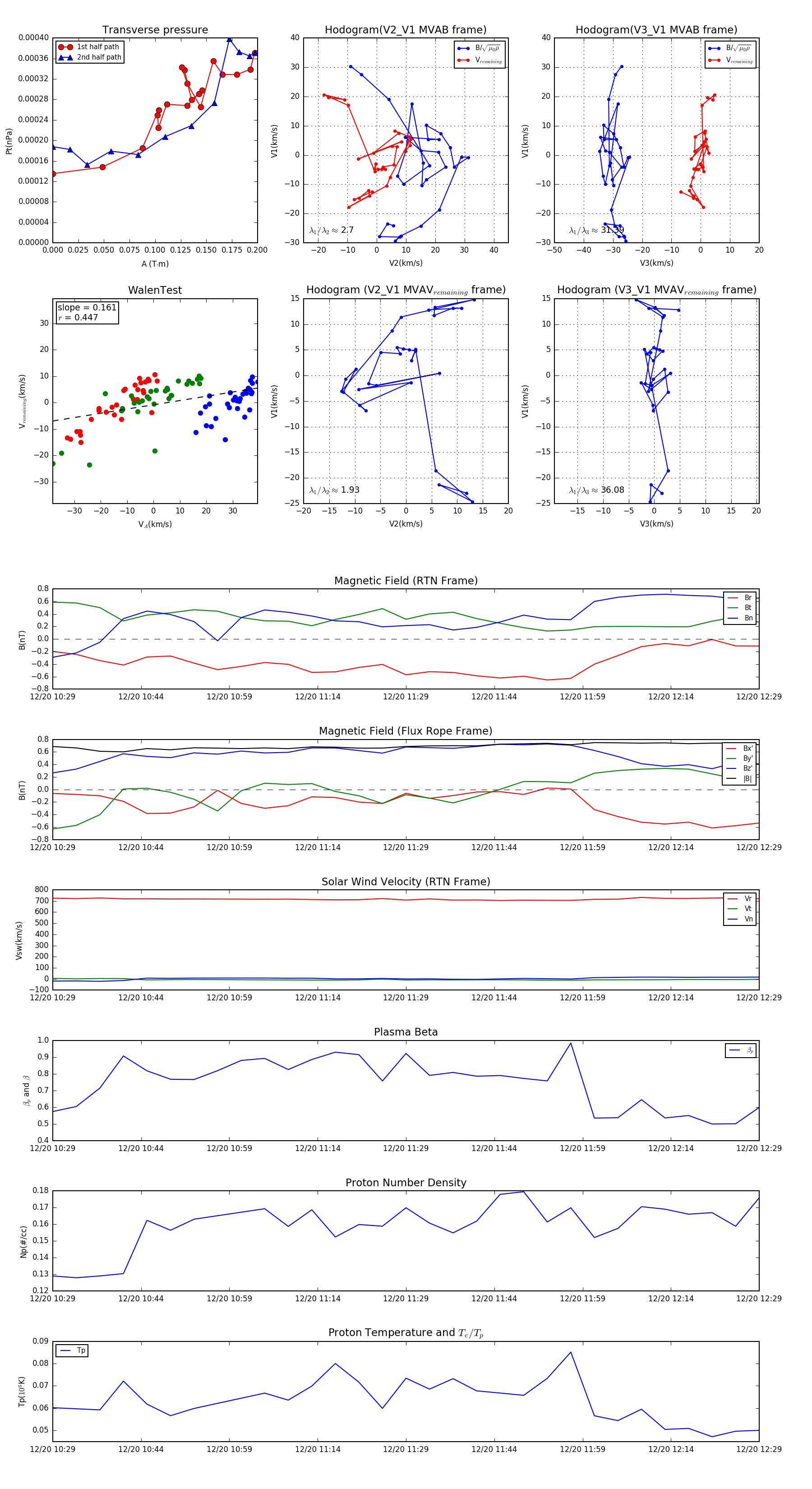
Flux Rope in 1993

Flux Rope Event 1993-12-20 10:29 ~ 1993-12-20 12:29 (121 minutes)


plot