HOME   LIST
‹–   –›

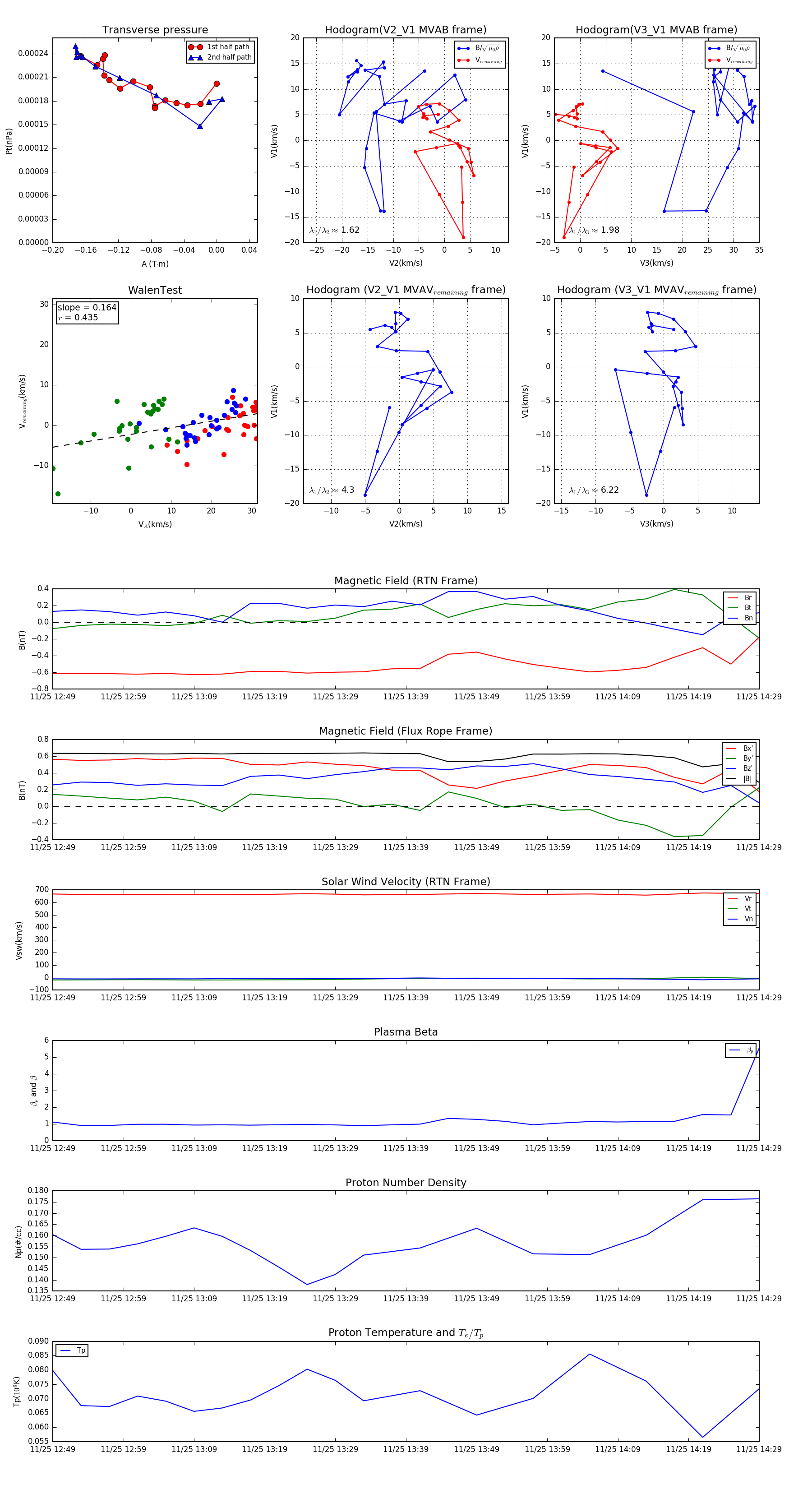
Flux Rope in 1993

Flux Rope Event 1993-11-25 12:49 ~ 1993-11-25 14:29 (101 minutes)


plot