HOME   LIST
‹–   –›

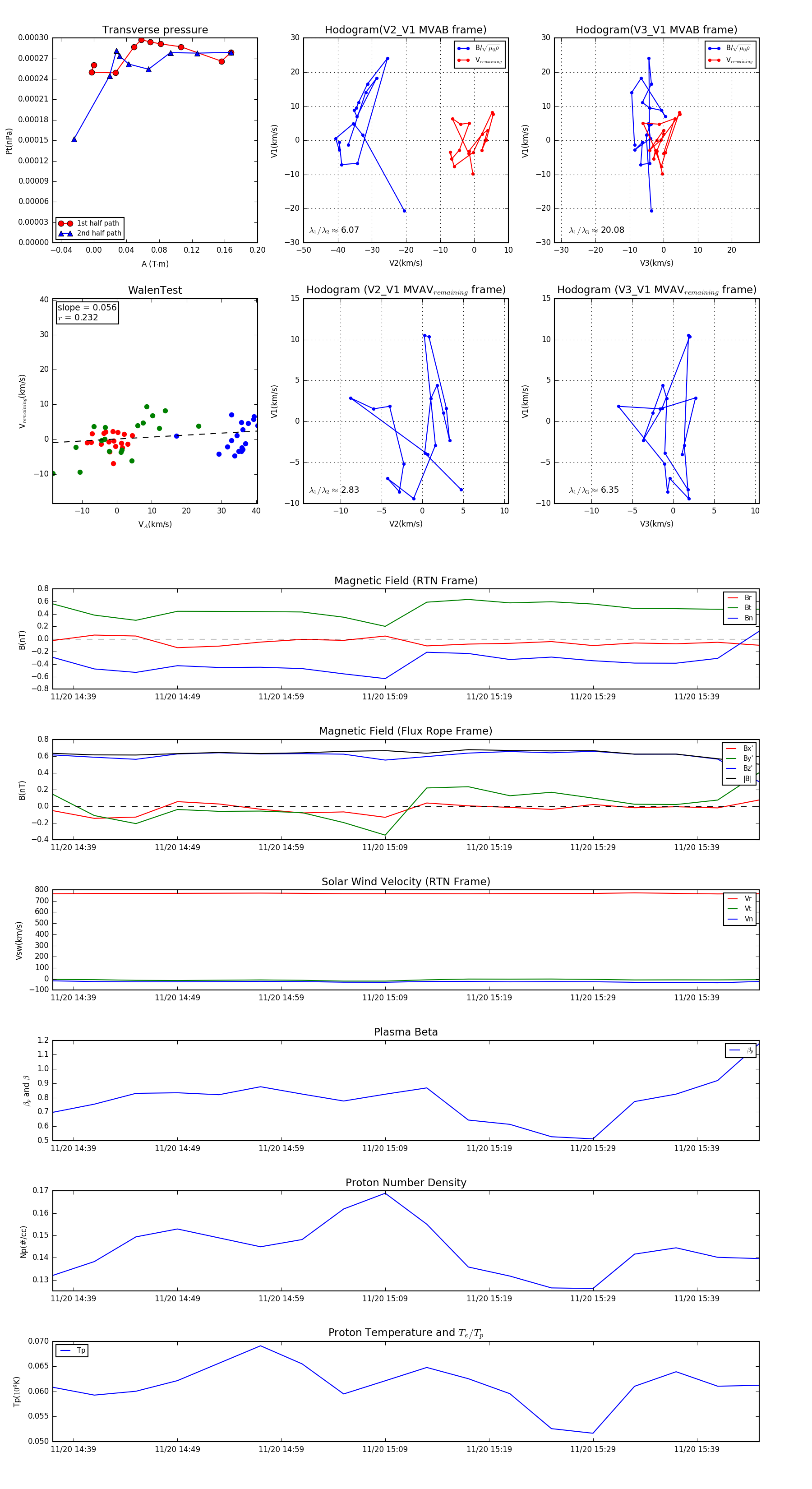
Flux Rope in 1993

Flux Rope Event 1993-11-20 14:37 ~ 1993-11-20 15:45 (69 minutes)


plot