HOME   LIST
‹–   –›

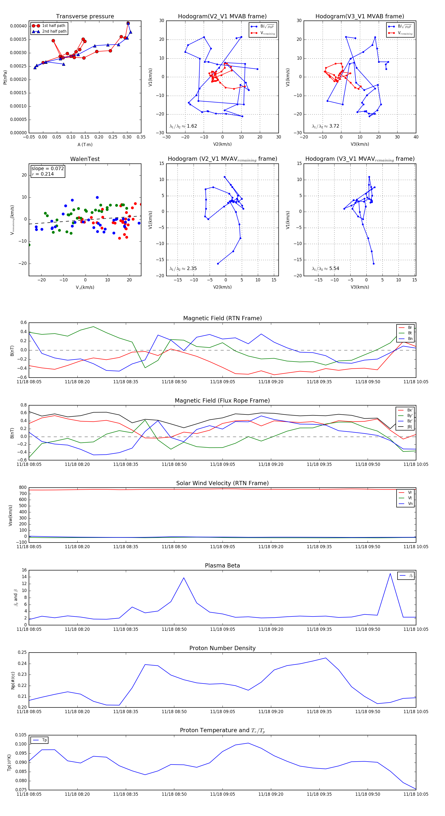
Flux Rope in 1993

Flux Rope Event 1993-11-18 08:05 ~ 1993-11-18 10:05 (121 minutes)


plot