HOME   LIST
‹–   –›

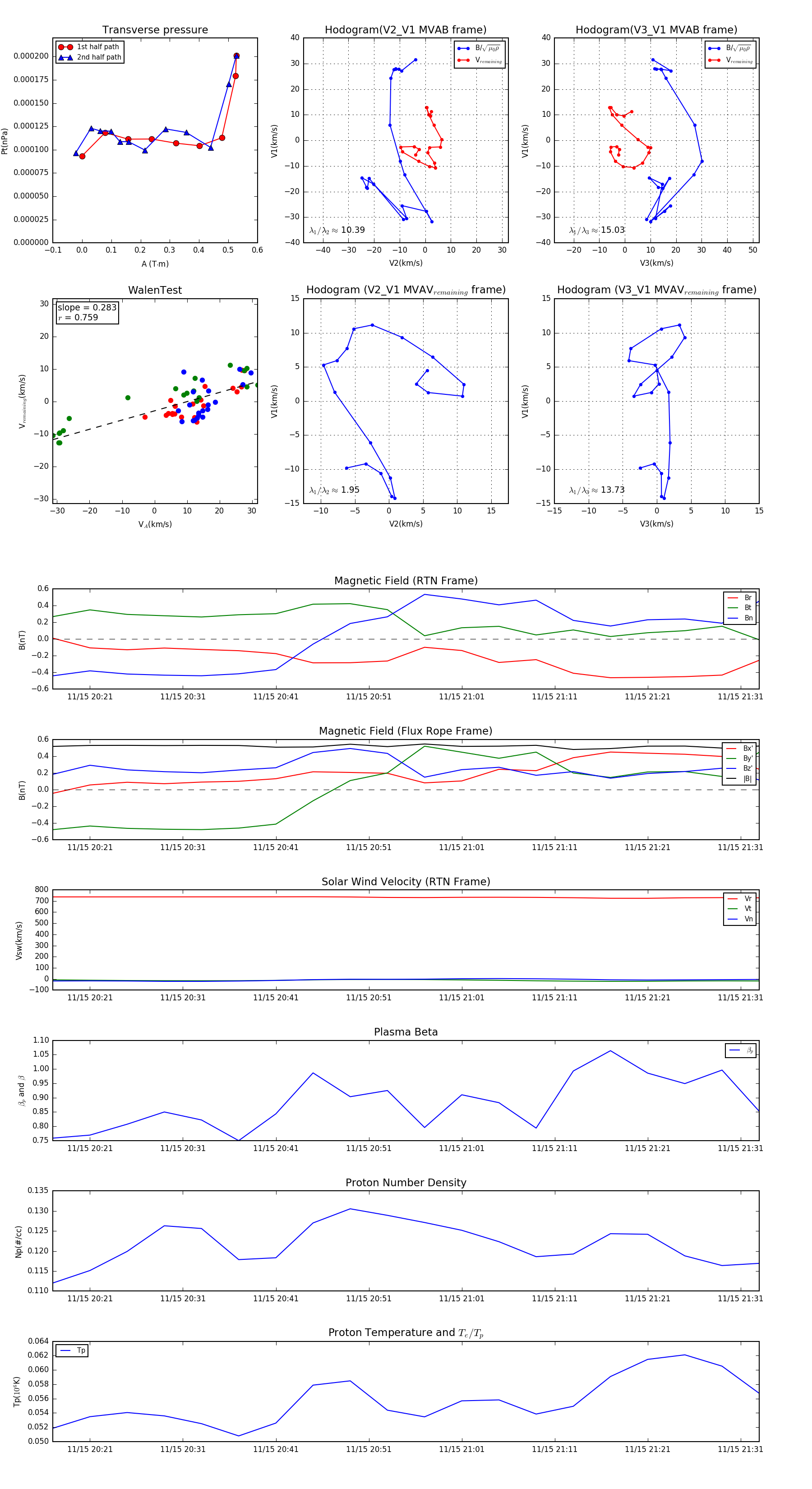
Flux Rope in 1993

Flux Rope Event 1993-11-15 20:17 ~ 1993-11-15 21:33 (77 minutes)


plot