HOME   LIST
‹–   –›

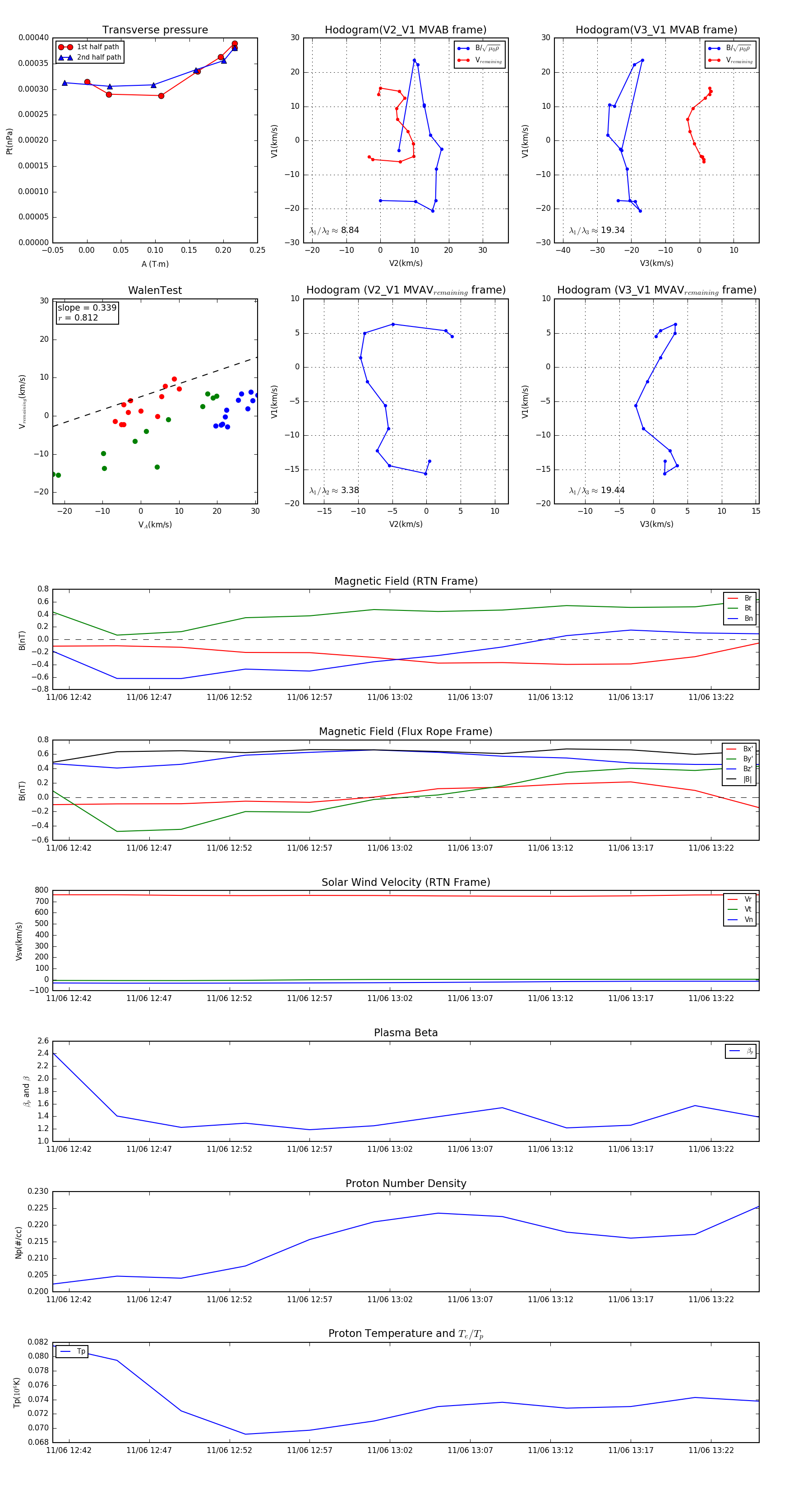
Flux Rope in 1993

Flux Rope Event 1993-11-06 12:41 ~ 1993-11-06 13:25 (45 minutes)


plot