HOME   LIST
‹–   –›

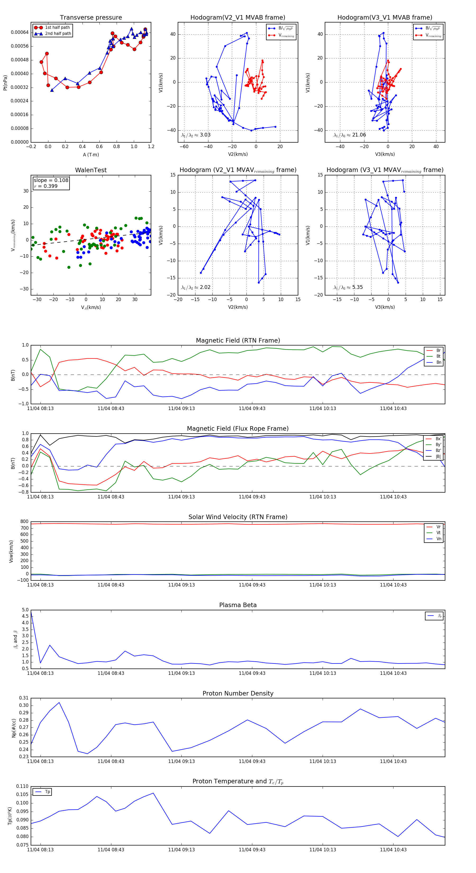
Flux Rope in 1993

Flux Rope Event 1993-11-04 08:09 ~ 1993-11-04 11:05 (177 minutes)


plot