HOME   LIST
‹–   –›

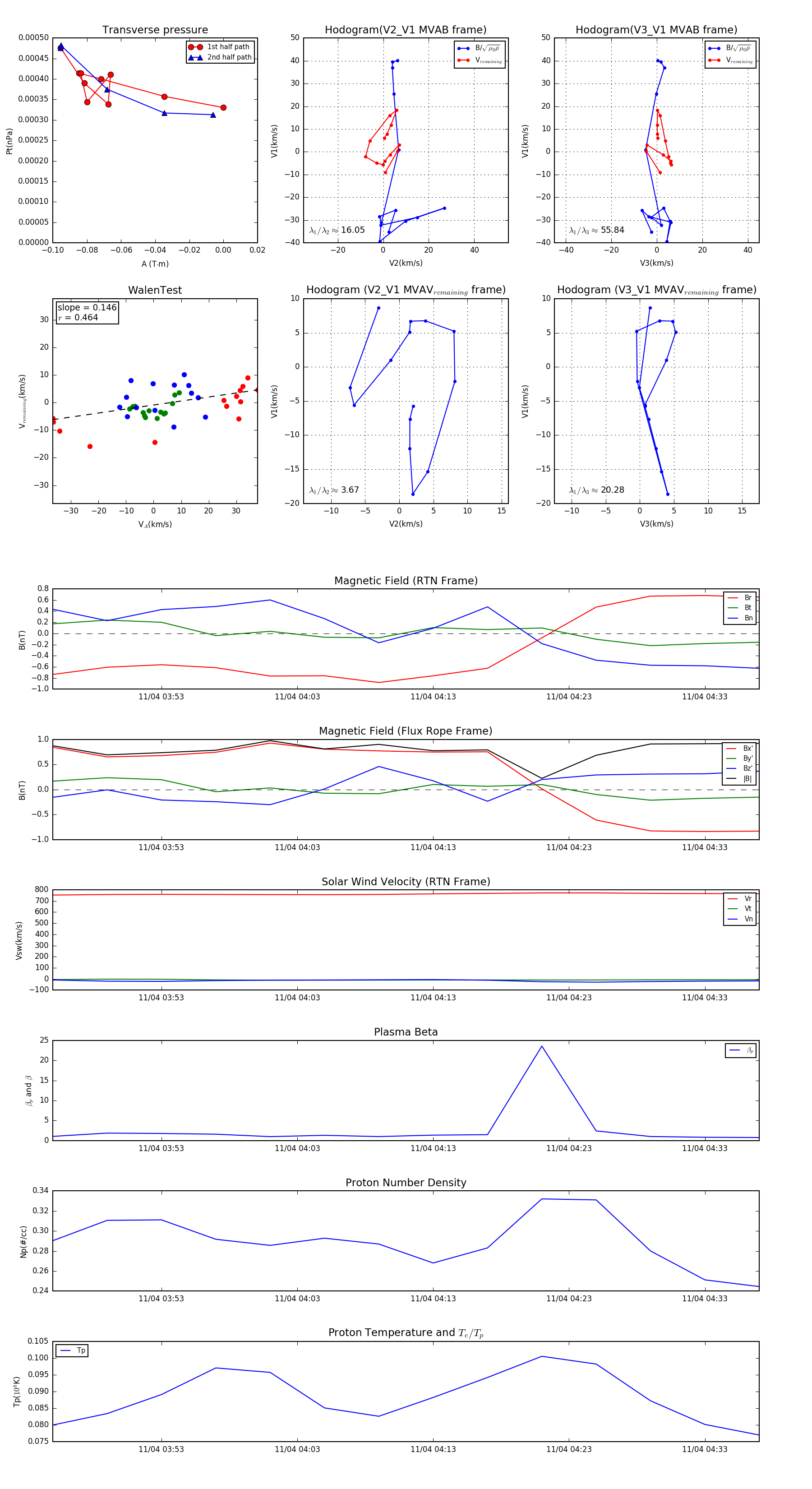
Flux Rope in 1993

Flux Rope Event 1993-11-04 03:45 ~ 1993-11-04 04:37 (53 minutes)


plot