HOME   LIST
‹–   –›

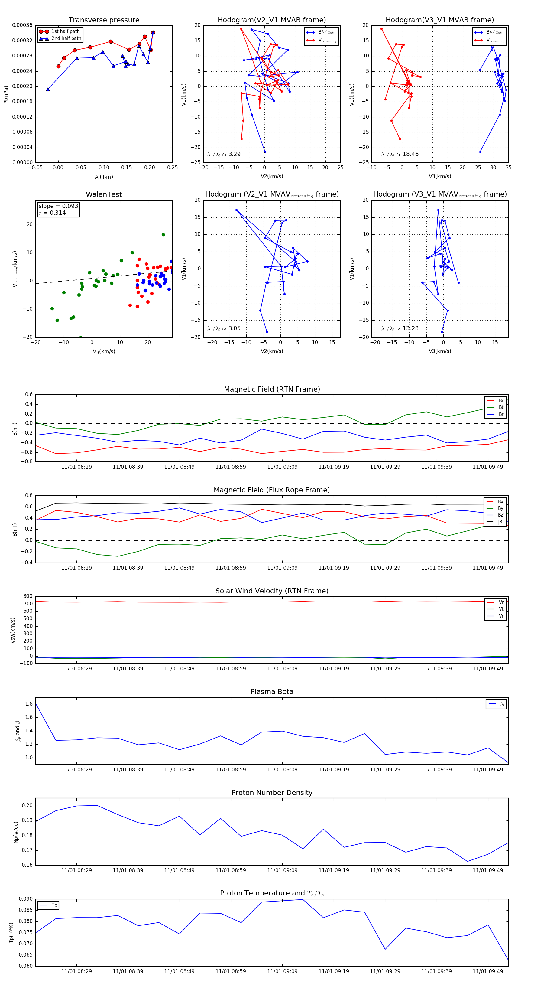
Flux Rope in 1993

Flux Rope Event 1993-11-01 08:21 ~ 1993-11-01 09:53 (93 minutes)


plot