HOME   LIST
‹–   –›

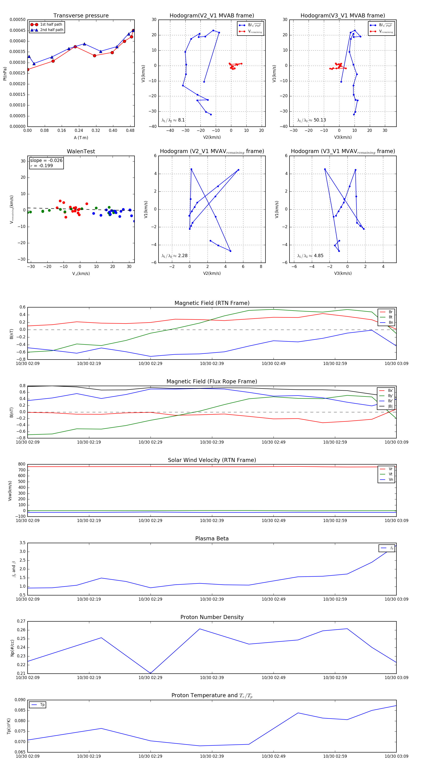
Flux Rope in 1993

Flux Rope Event 1993-10-30 02:09 ~ 1993-10-30 03:09 (61 minutes)


plot