HOME   LIST
‹–   –›

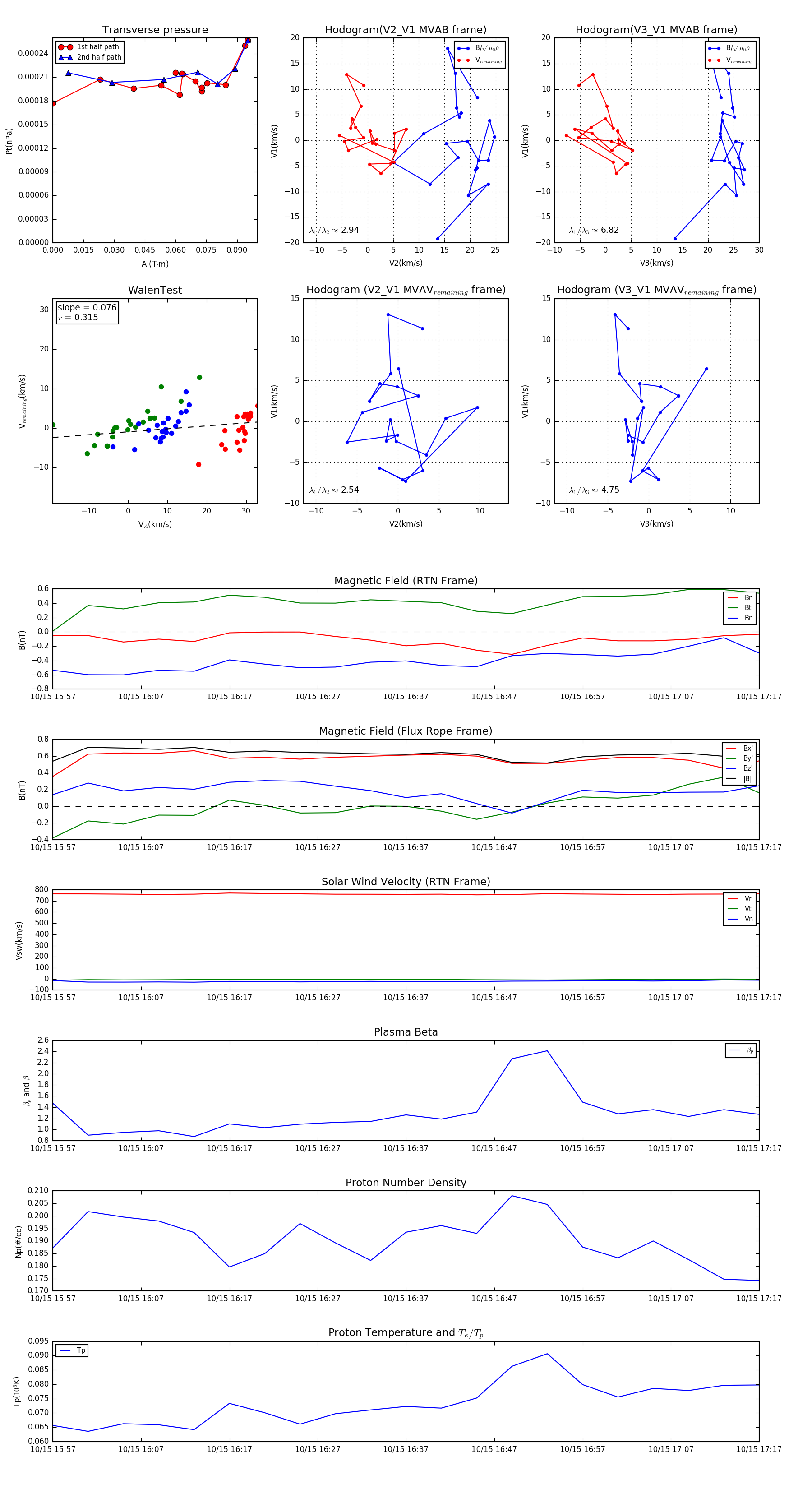
Flux Rope in 1993

Flux Rope Event 1993-10-15 15:57 ~ 1993-10-15 17:17 (81 minutes)


plot