HOME   LIST
‹–   –›

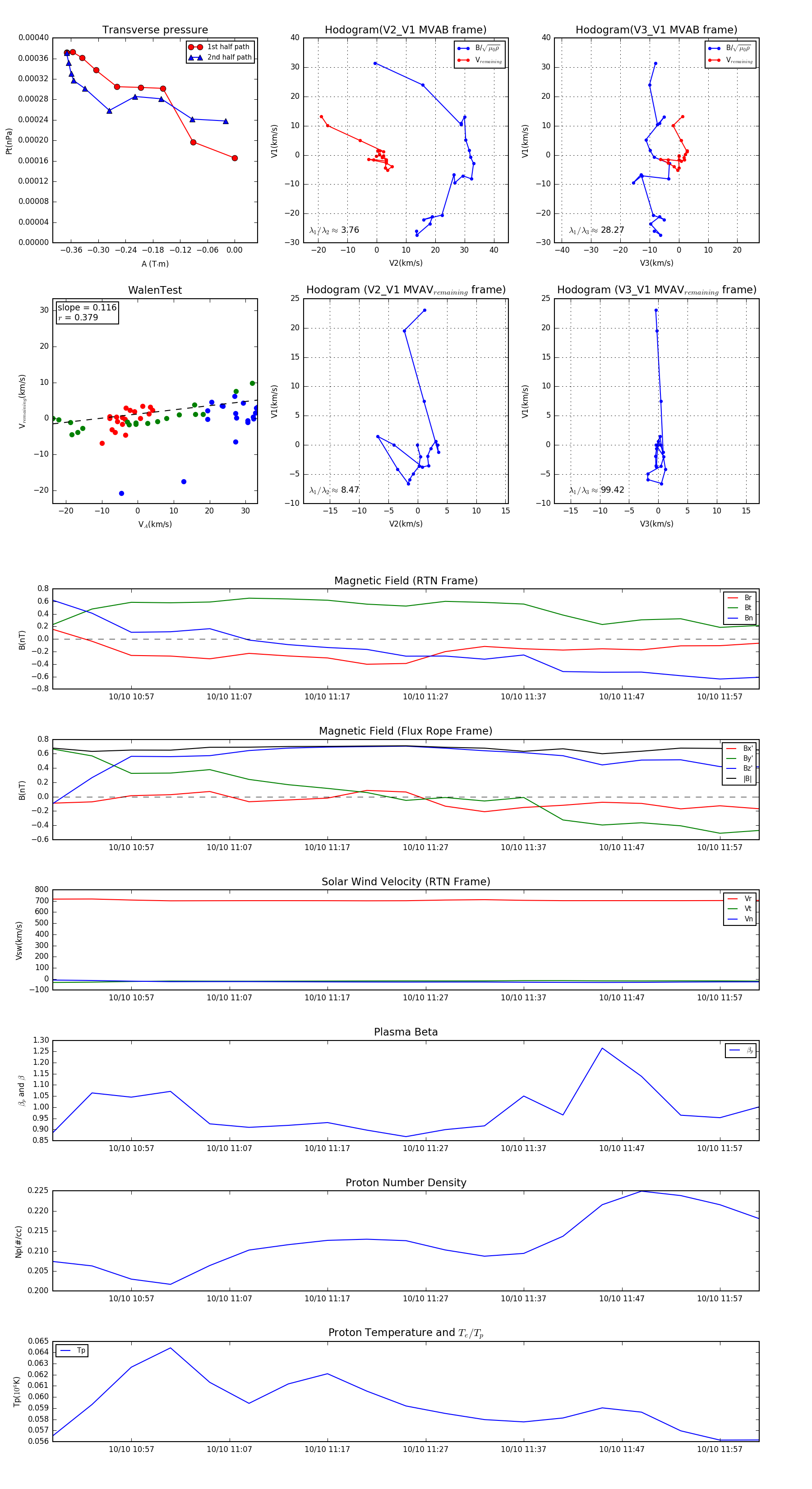
Flux Rope in 1993

Flux Rope Event 1993-10-10 10:49 ~ 1993-10-10 12:01 (73 minutes)


plot