HOME   LIST
‹–   –›

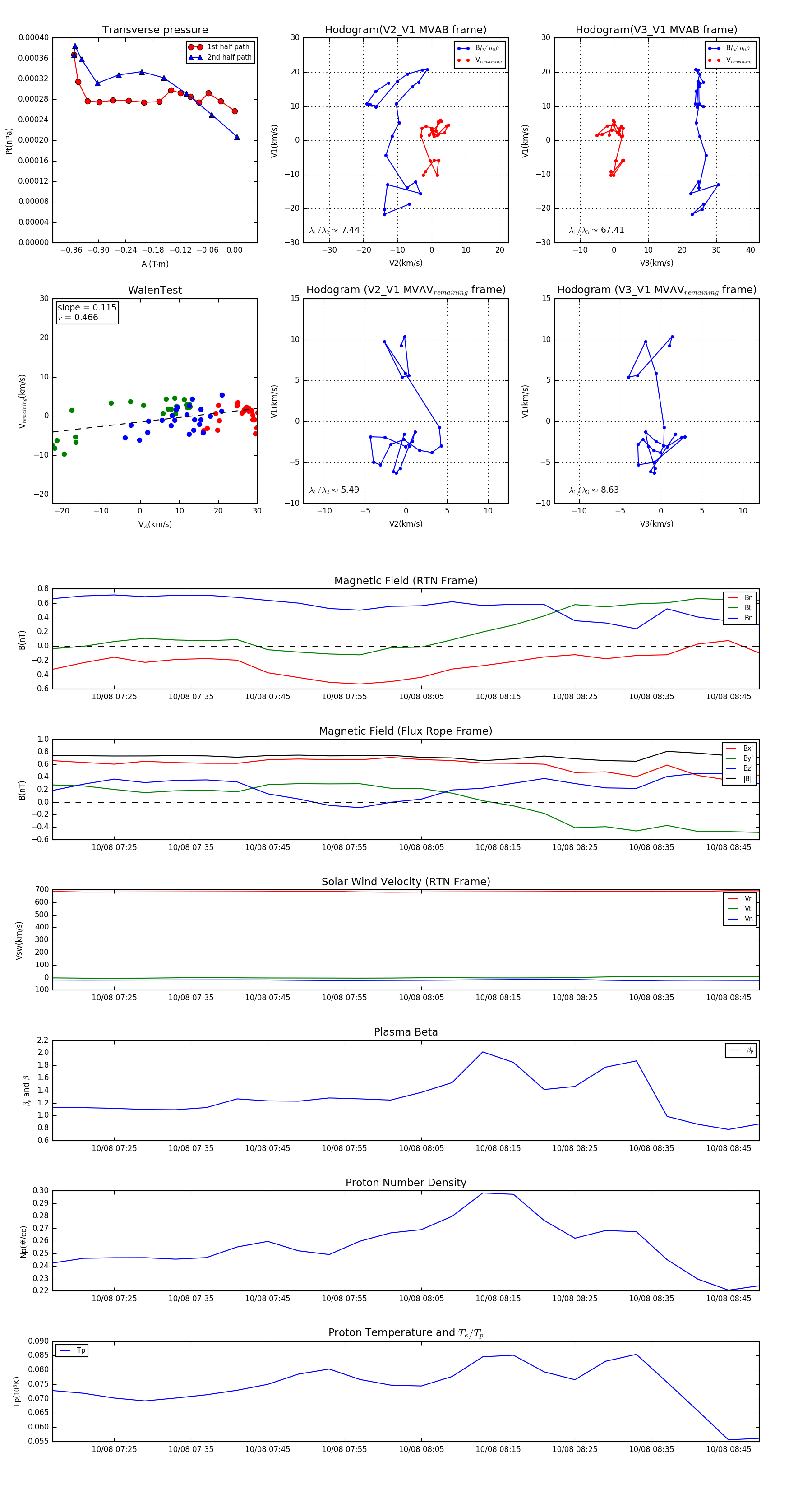
Flux Rope in 1993

Flux Rope Event 1993-10-08 07:17 ~ 1993-10-08 08:49 (93 minutes)


plot