HOME   LIST
‹–   –›

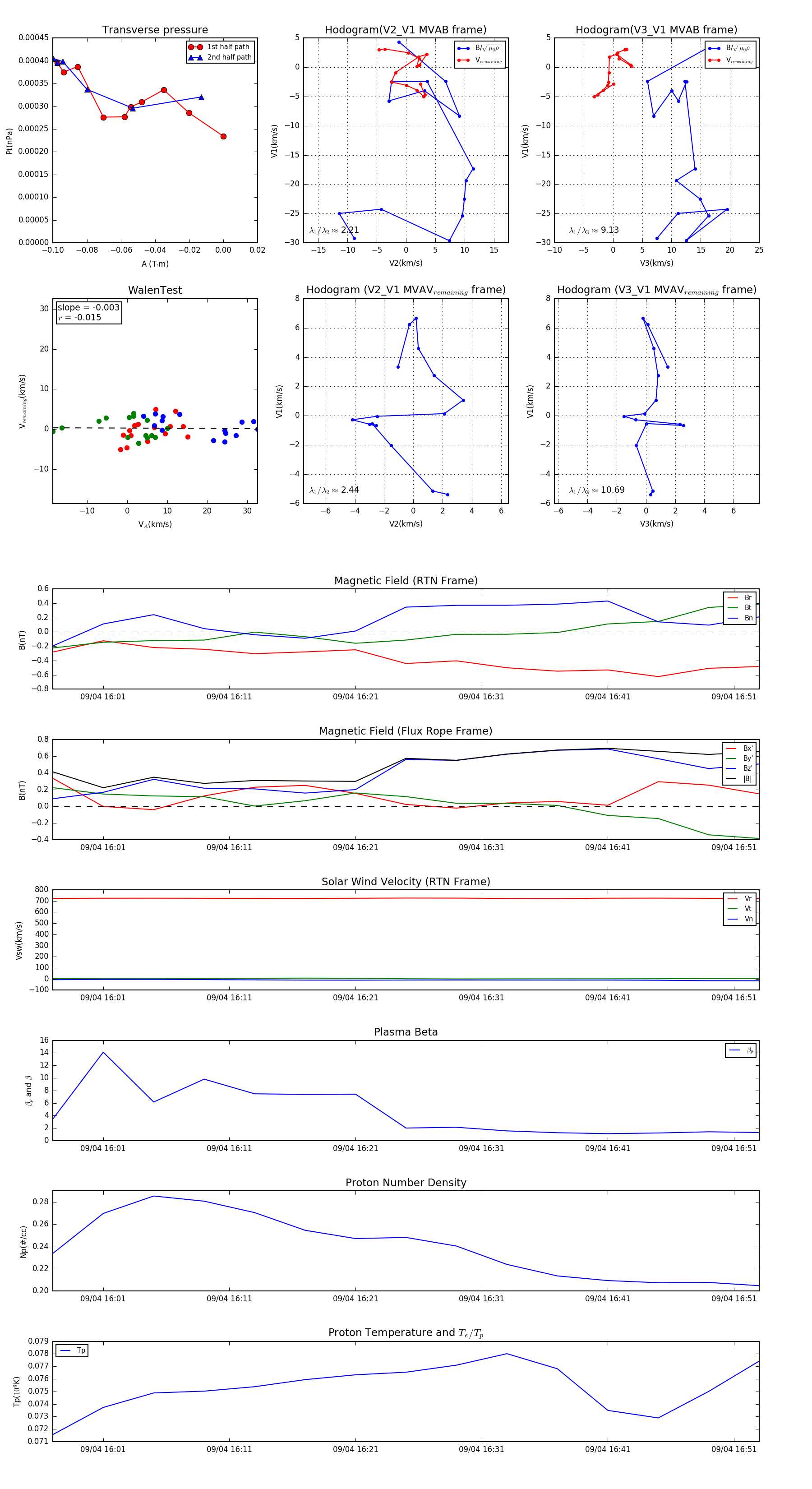
Flux Rope in 1993

Flux Rope Event 1993-09-04 15:57 ~ 1993-09-04 16:53 (57 minutes)


plot