HOME   LIST
‹–   –›

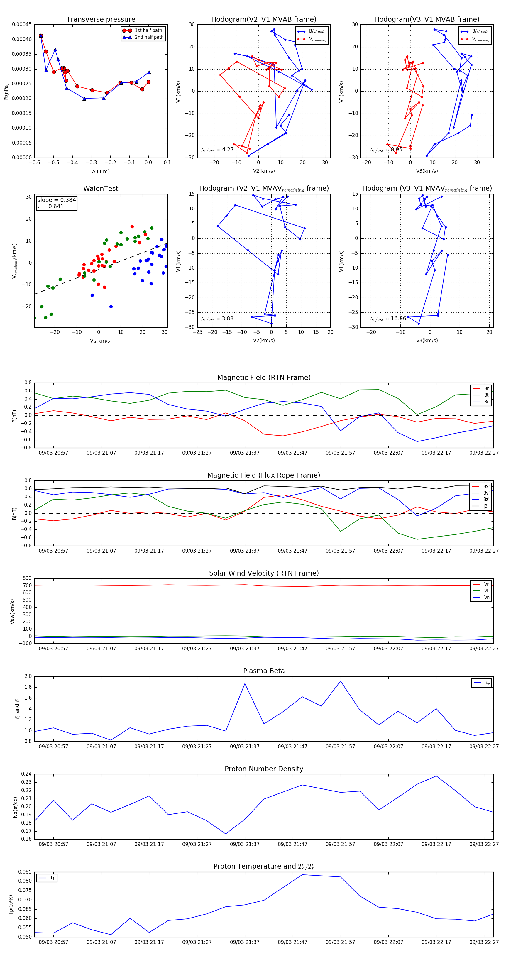
Flux Rope in 1993

Flux Rope Event 1993-09-03 20:53 ~ 1993-09-03 22:29 (97 minutes)


plot