HOME   LIST
‹–   –›

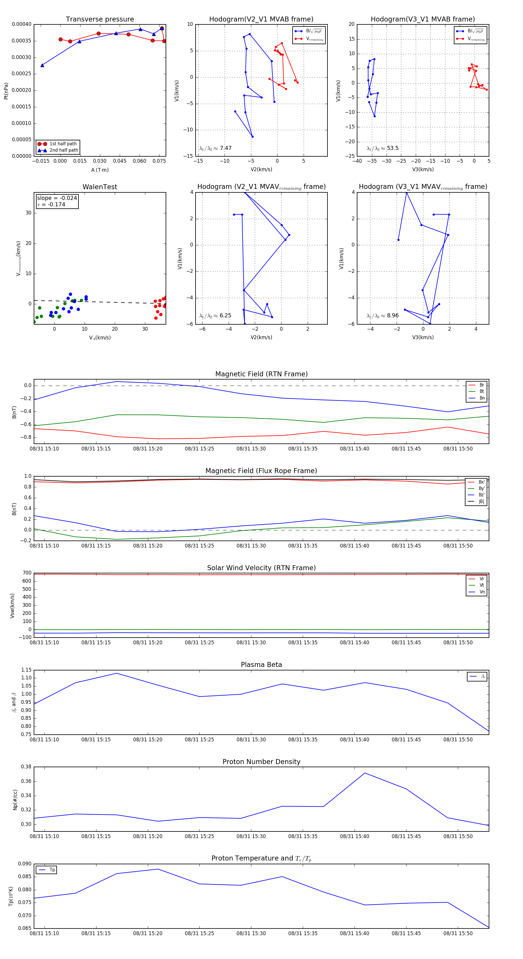
Flux Rope in 1993

Flux Rope Event 1993-08-31 15:09 ~ 1993-08-31 15:53 (45 minutes)


plot