HOME   LIST
‹–   –›

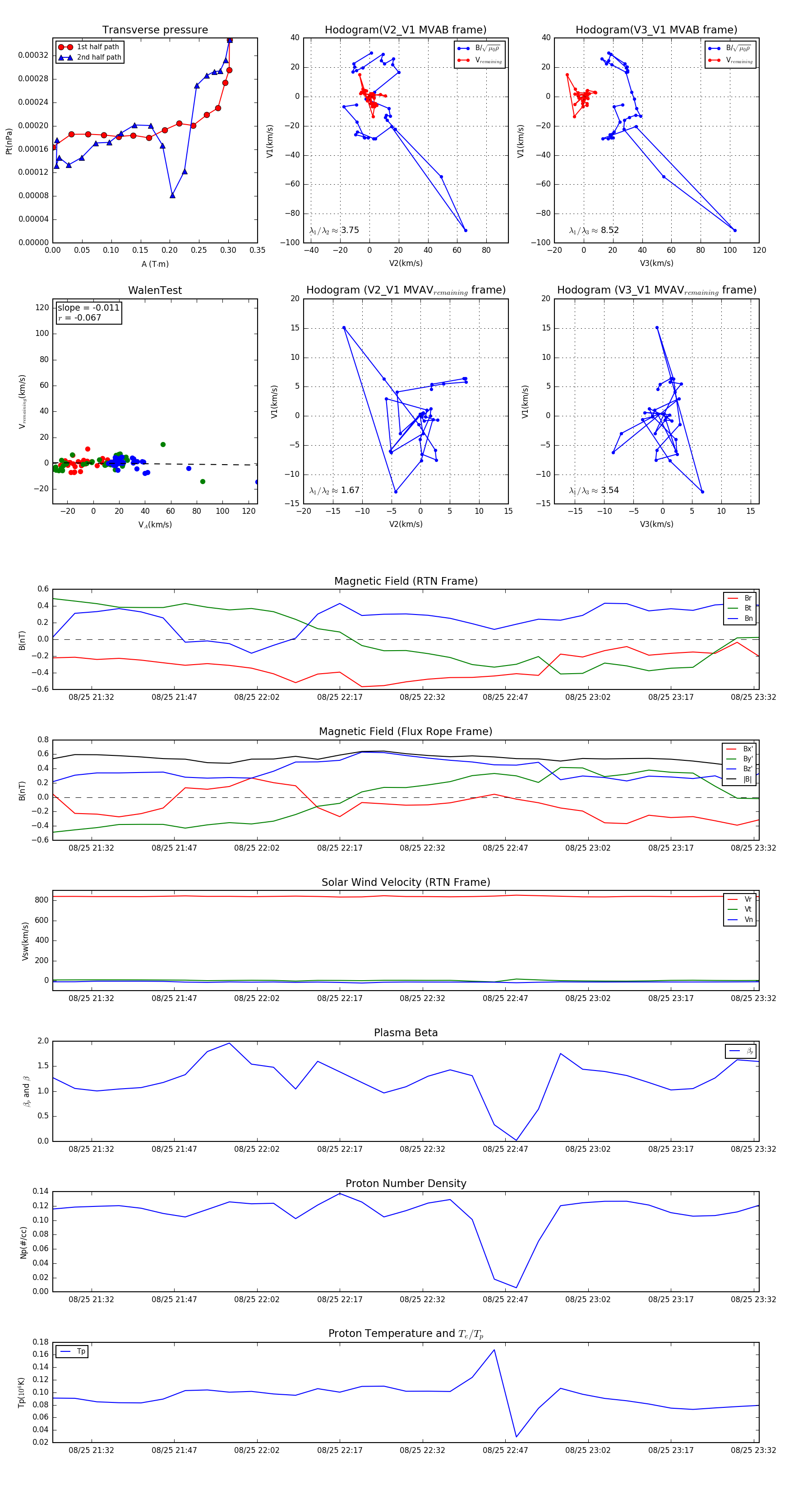
Flux Rope in 1993

Flux Rope Event 1993-08-25 21:25 ~ 1993-08-25 23:33 (129 minutes)


plot