HOME   LIST
‹–   –›

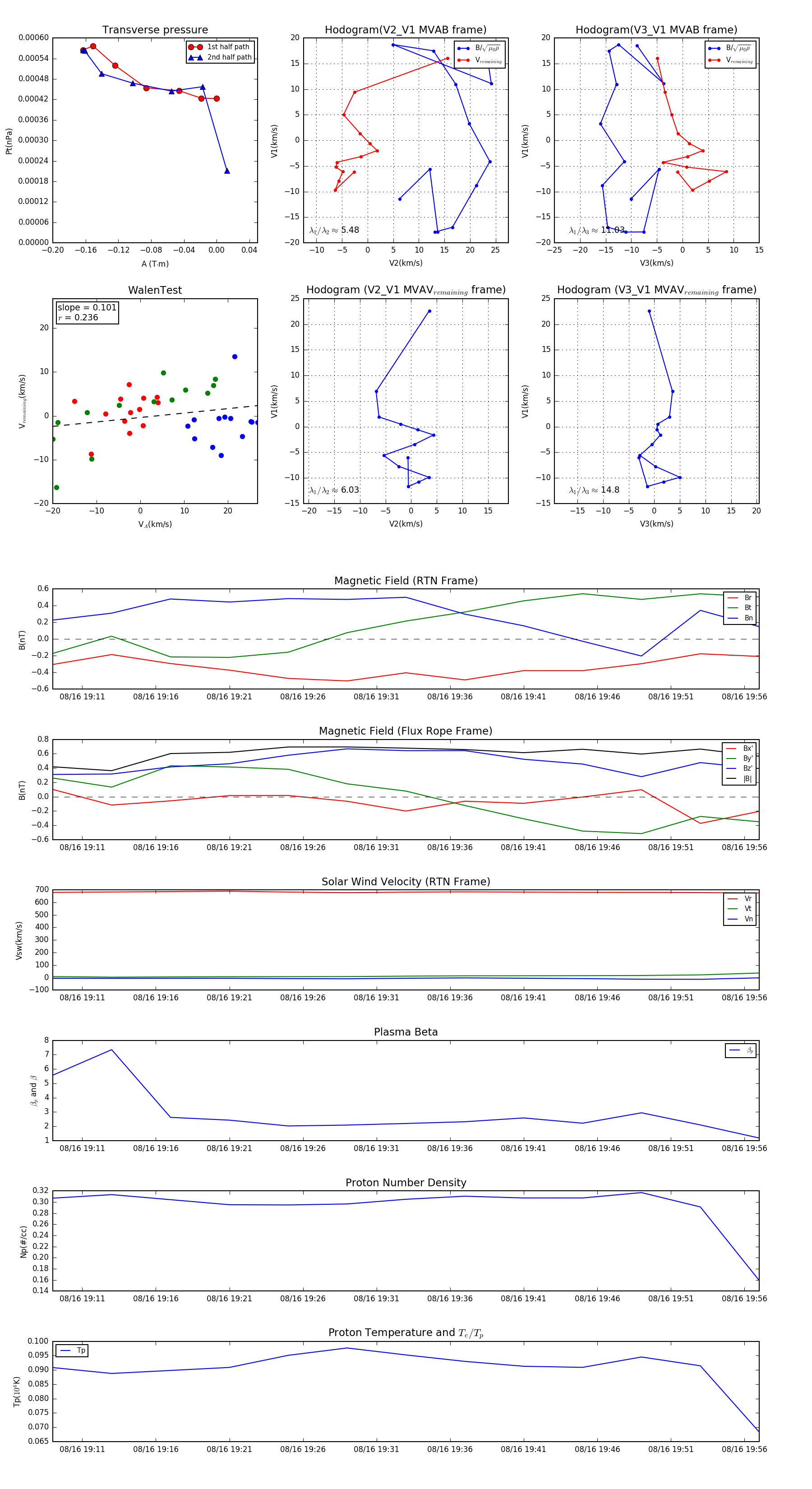
Flux Rope in 1993

Flux Rope Event 1993-08-16 19:09 ~ 1993-08-16 19:57 (49 minutes)


plot