HOME   LIST
‹–   –›

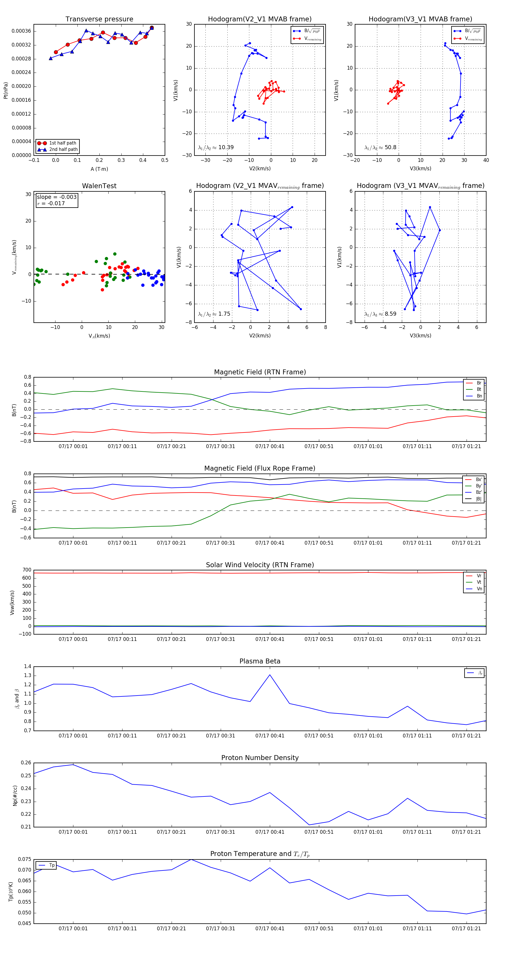
Flux Rope in 1993

Flux Rope Event 1993-07-16 23:53 ~ 1993-07-17 01:25 (93 minutes)


plot