HOME   LIST
‹–   –›

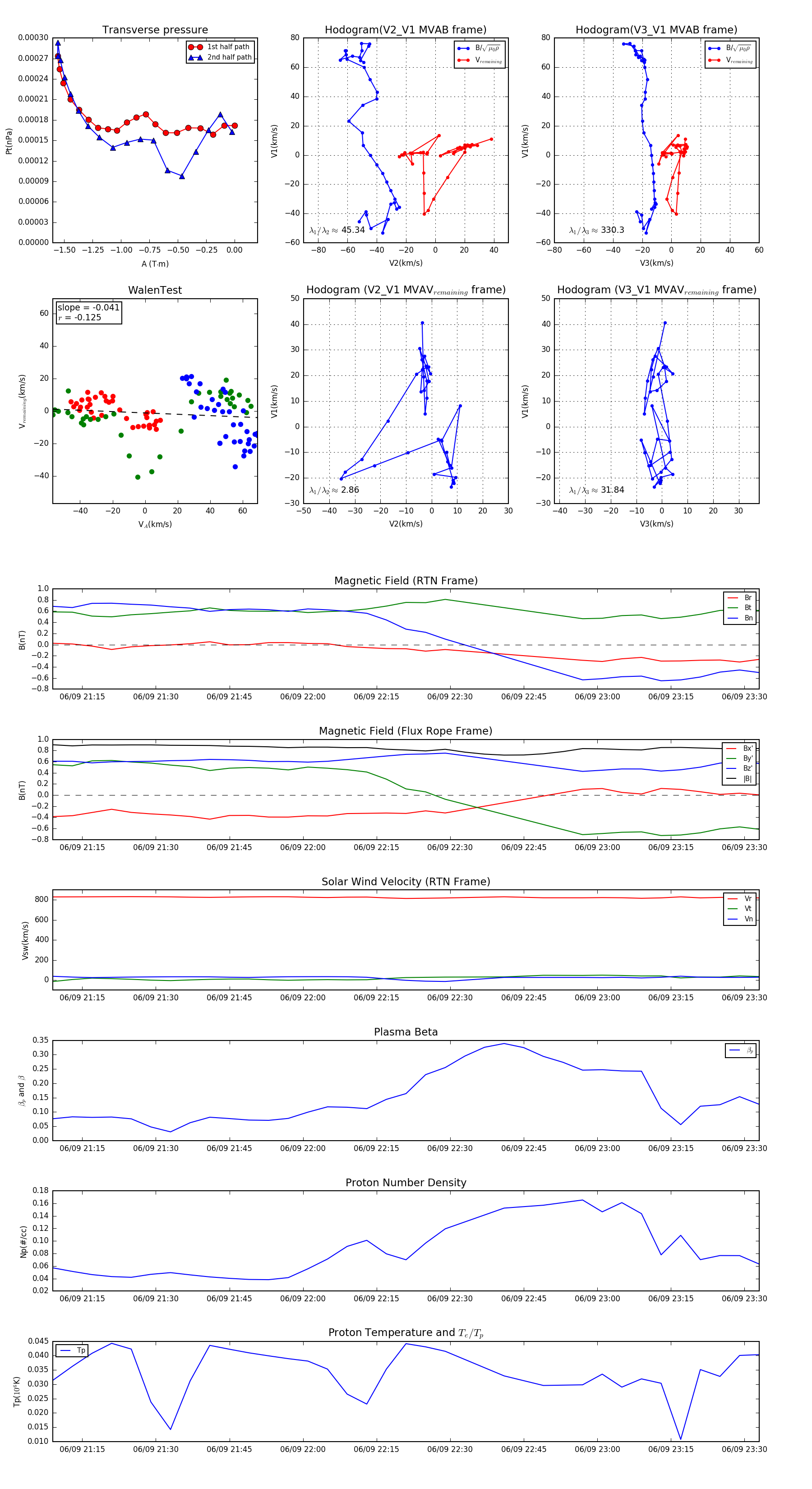
Flux Rope in 1993

Flux Rope Event 1993-06-09 21:09 ~ 1993-06-09 23:33 (145 minutes)


plot