HOME   LIST
‹–   –›

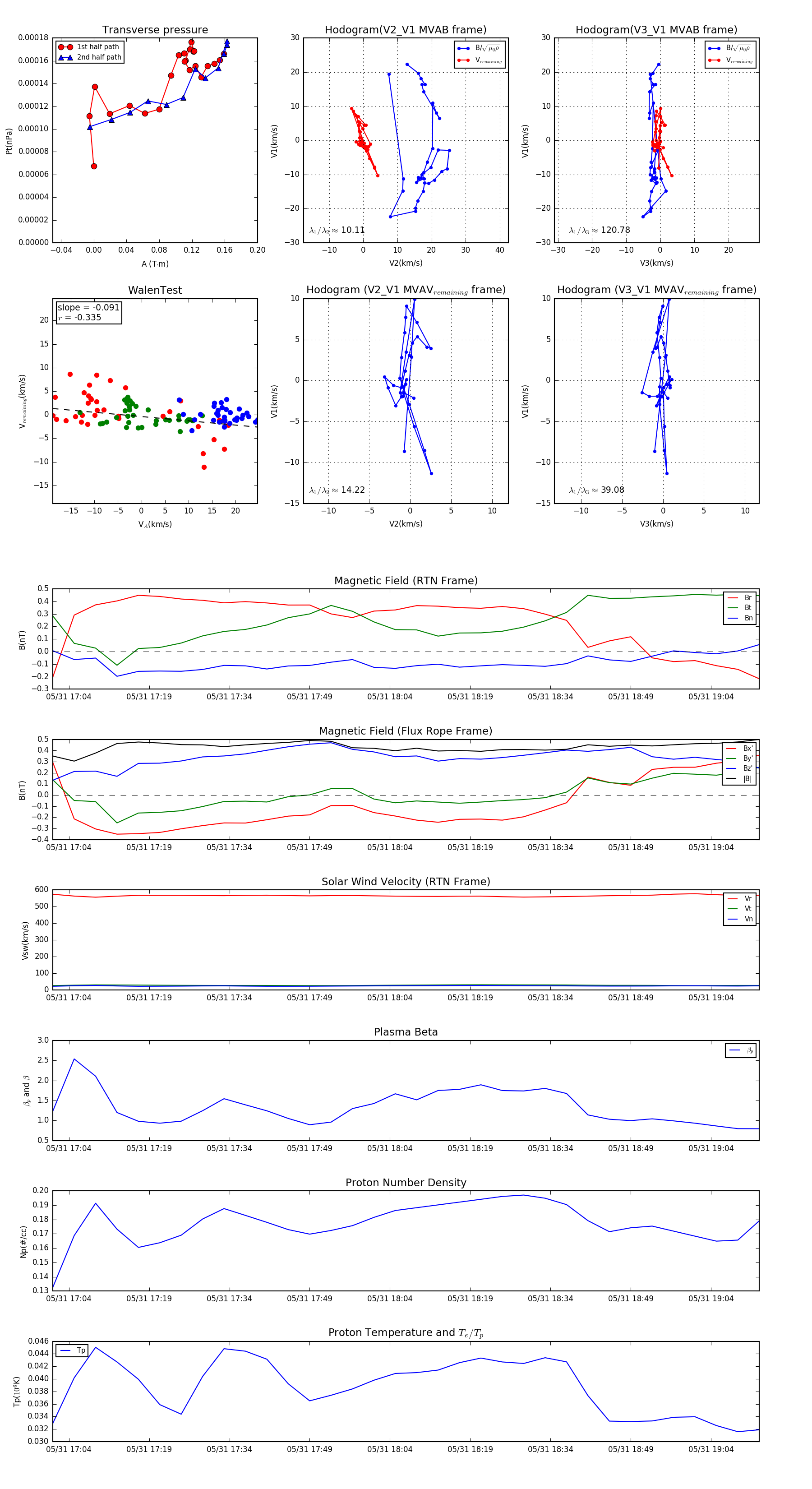
Flux Rope in 1993

Flux Rope Event 1993-05-31 17:01 ~ 1993-05-31 19:13 (133 minutes)


plot