HOME   LIST
‹–   –›

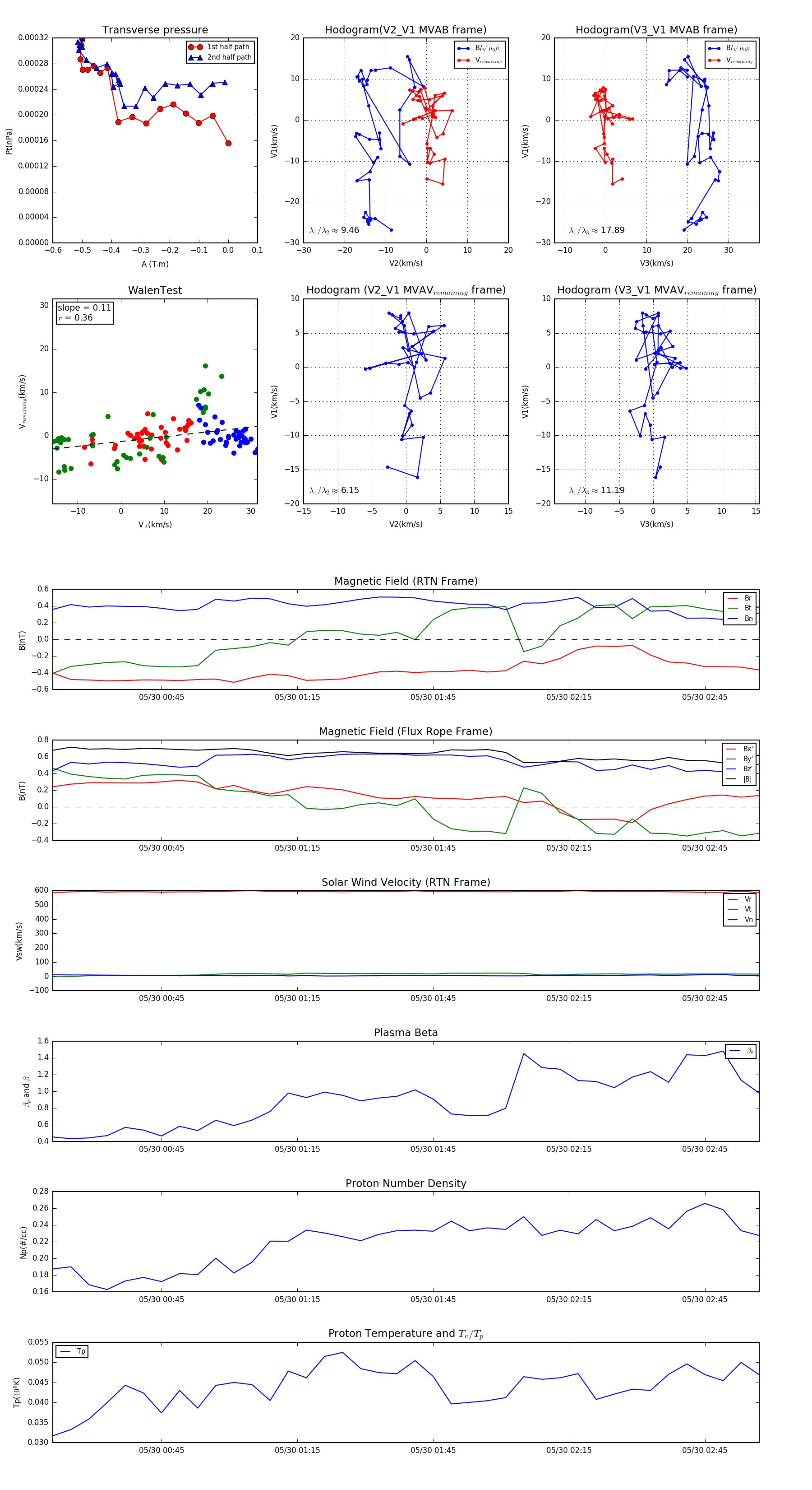
Flux Rope in 1993

Flux Rope Event 1993-05-30 00:21 ~ 1993-05-30 02:57 (157 minutes)


plot