HOME   LIST
‹–   –›

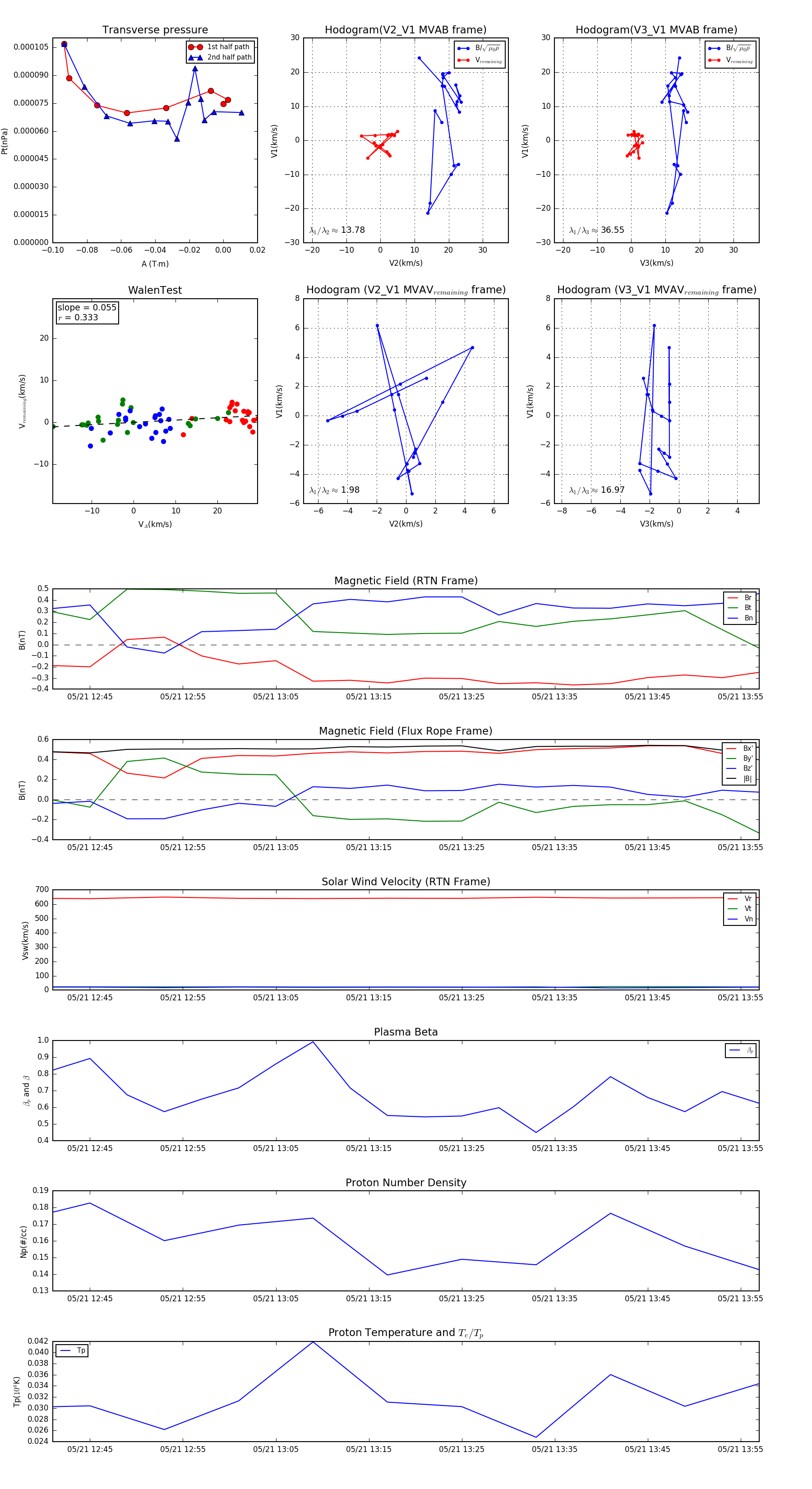
Flux Rope in 1993

Flux Rope Event 1993-05-21 12:41 ~ 1993-05-21 13:57 (77 minutes)


plot