HOME   LIST
‹–   –›

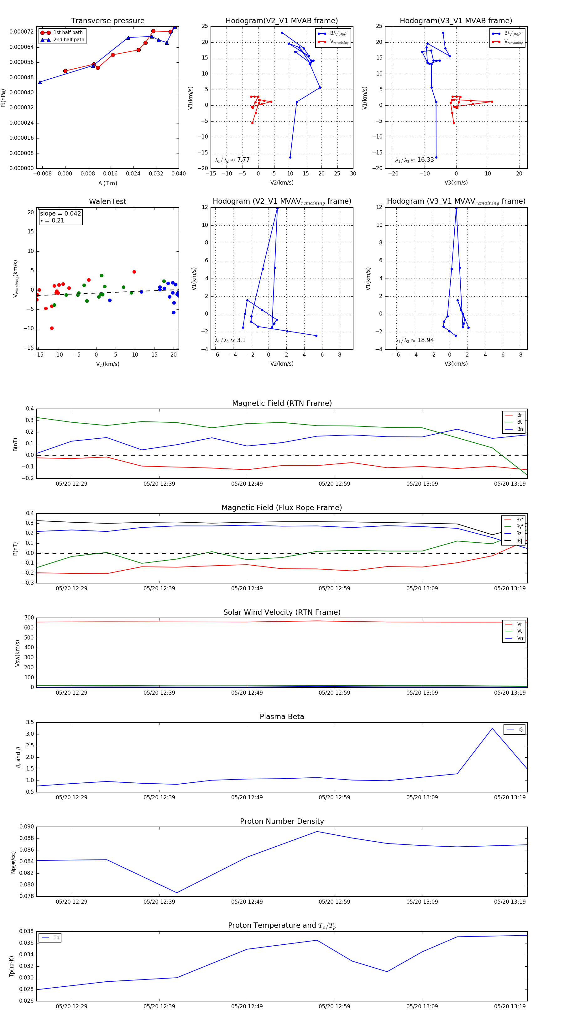
Flux Rope in 1993

Flux Rope Event 1993-05-20 12:25 ~ 1993-05-20 13:21 (57 minutes)


plot