HOME   LIST
‹–   –›

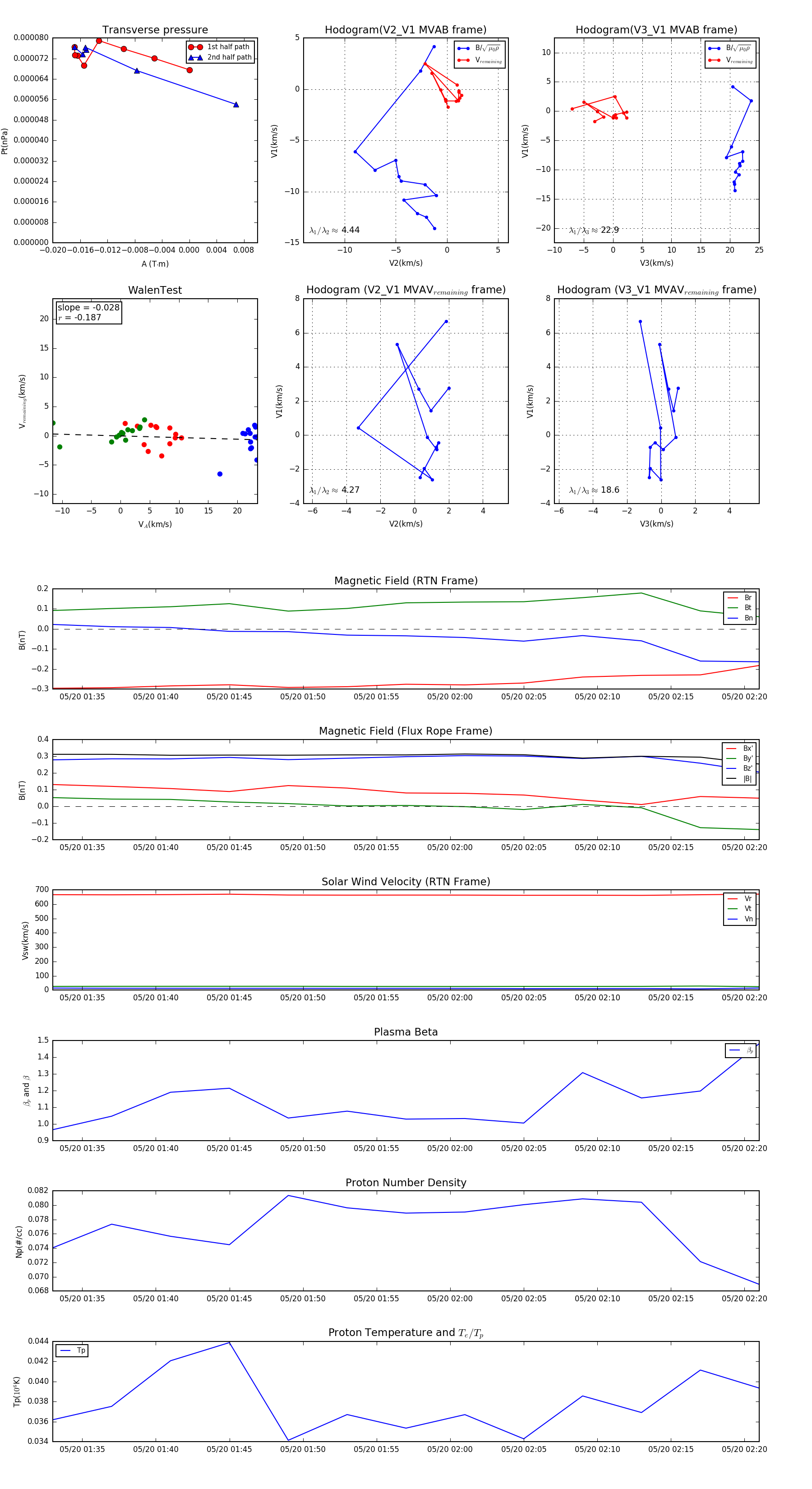
Flux Rope in 1993

Flux Rope Event 1993-05-20 01:33 ~ 1993-05-20 02:21 (49 minutes)


plot