HOME   LIST
‹–   –›

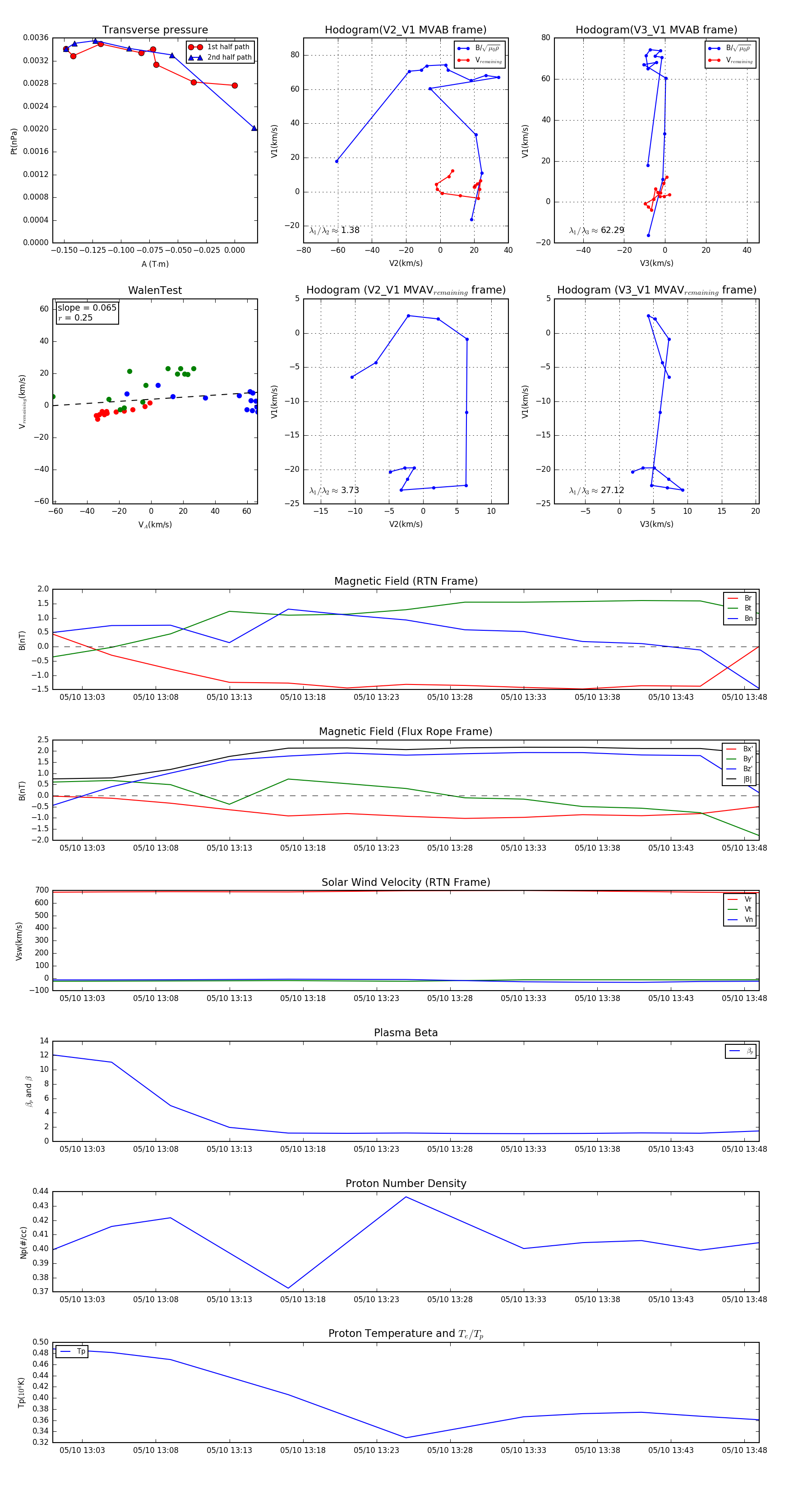
Flux Rope in 1993

Flux Rope Event 1993-05-10 13:01 ~ 1993-05-10 13:49 (49 minutes)


plot