HOME   LIST
‹–   –›

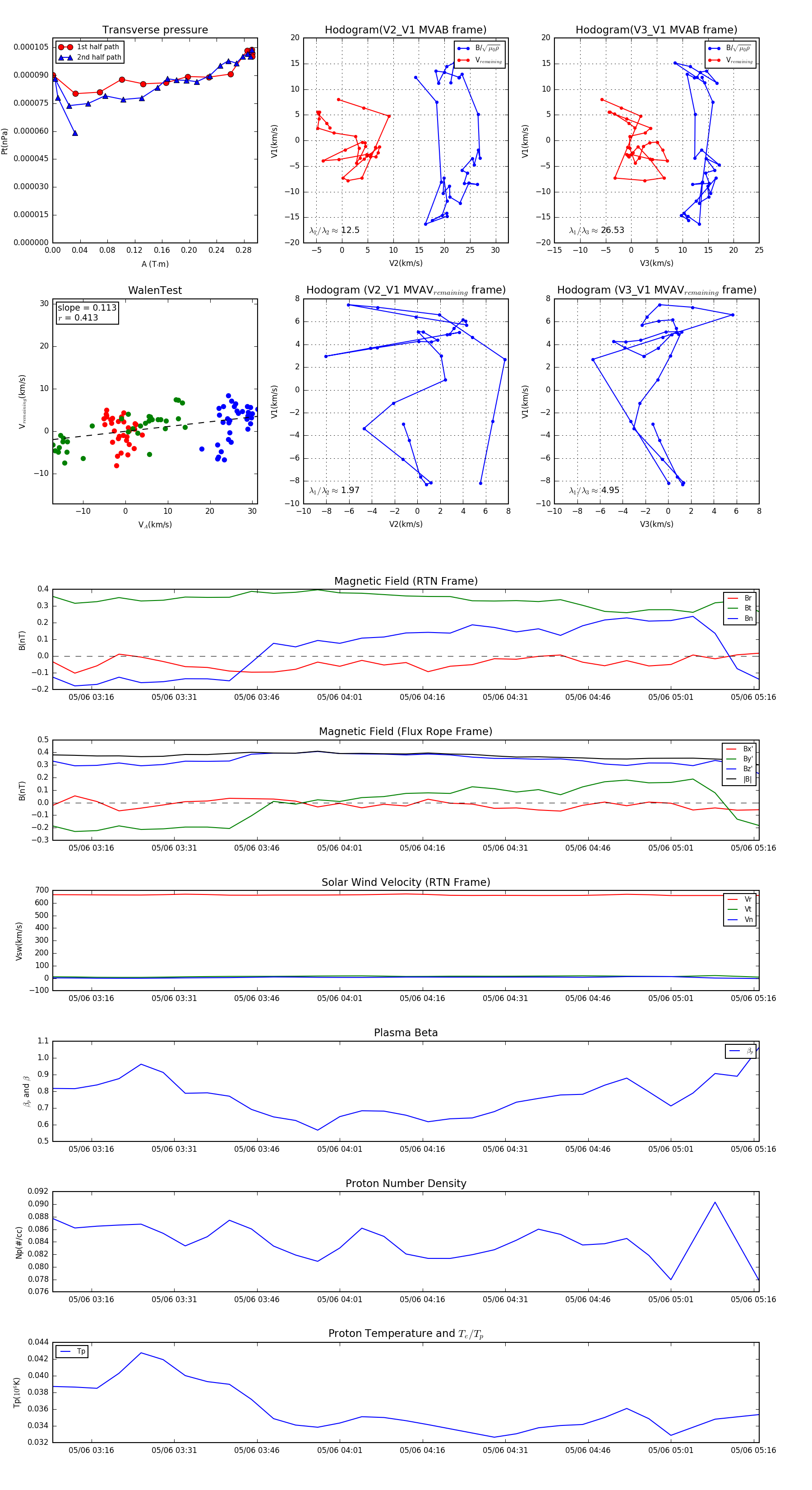
Flux Rope in 1993

Flux Rope Event 1993-05-06 03:09 ~ 1993-05-06 05:17 (129 minutes)


plot