HOME   LIST
‹–   –›

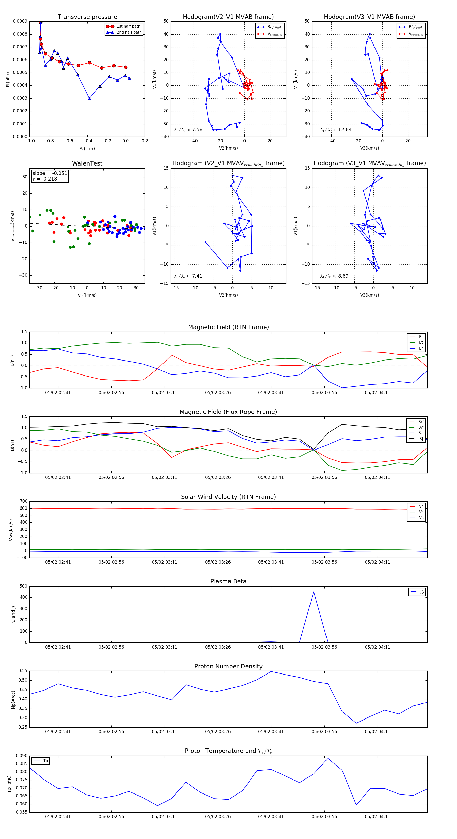
Flux Rope in 1993

Flux Rope Event 1993-05-02 02:33 ~ 1993-05-02 04:25 (113 minutes)


plot